生物医药与健康产业创业型博士后招聘启事
发布时间:2025/06/11
一、研究院介绍
粤港澳大湾区精准医学研究院(广州)是由广州市人民政府、广州南沙经济技术开发区管委会和复旦大学三方于2020年10月共同举办的省属登记类事业单位,地处粤港澳大湾区地理几何中心的广州市南沙区。研究院建有分子与细胞影像、核酸组学、蛋白质组学与糖组学、代谢组学、微生物组学、单细胞与空间组学、精准医学大数据、新药临床前研发、类器官与细胞治疗平台、创新医疗器械10个公共技术服务平台,以及共享的公共实验室和实验动物中心。研究院获批建设国家博士后科研工作站(与复旦大学博士后科研流动站联合培育博士后)、广东省高水平创新研究院、广东省基于类器官的精准诊断与药物研发工程技术研究中心,广州市智能偶联药物重点实验室,是“复杂性状的遗传调控全国重点实验室”大湾区成果转化基地。研究院与复旦大学联合培养,累计招收博士后60名(其中2名入选国家博新计划)、与复旦大学联合培养博士研究生66名。研究院建立了靶向药物、精准诊断、细胞基因治疗、智能医疗器械等产业赋能平台,加速成果转化,为70余家企事业单位提供专业技术服务。研究院打造了以核心共性平台技术突破为引领,赋能产业高质量发展的成果转化体系,在孵产业化项目超过30项,着力在广州南沙孵化培育一批技术先进的高精尖企业,打造“小项目铺天盖地,大项目顶天立地”的产业生态。研究院下设五个事业部:
靶向药物事业部:聚焦偶联药物、核酸药物、抗体药物、靶向膜蛋白降解等创新药物研发。
精准诊断事业部:以标准化、高质量生命组学数据生产为基础,开展新型生物标志物挖掘与多组学诊断产品研发,覆盖疾病早诊、早筛和药物伴随诊断等。
细胞基因治疗事业部:专注干细胞治疗、免疫细胞治疗、基因治疗、基因编辑、基因递送载体等研发。
智能医疗器械事业部:聚焦智能可穿戴设备、脑机接口等医疗器械和健康管理产品的研发。
临床转化研究事业部:开展临床前与临床研究组织管理及服务、临床研究准备队列建设,专病临床研究数据库和样本库建设和疾病智能决策支持系统研发等。
二、招聘岗位及任职条件
(一)岗位核心职责
创业型博士后以产业化项目概念验证与创业项目孵化为目标,完成“技术研发→商业验证→企业落地”全流程,推动创新科技成果转化。按要求出站后,可获得复旦大学博士后证书。
(二)项目类型
自选项目:申请人基于自身研究基础、技术优势和市场需求,自主设计创新项目方案,符合各事业部发展方向,且具备市场应用前景的产业化项目。
定向项目:研究院根据产业需求、市场趋势及各事业部已有优势资源,设定明确的转化方向和具体应用转化项目,申请人根据自身的基础和优势,匹配现有资源体系,负责实施该项目。
(三)岗位职责
技术攻坚与验证:
围绕自选/定向项目开展核心技术攻关,完成技术可行性验证,产出专利/产品原型/技术标准;
主导或参与技术成果的工程化转化,形成可落地的产业化方案。
市场与商业探索:
开展目标领域市场调研,分析行业趋势、竞争格局及用户需求,参与商业模式设计与优化。
协助对接临床资源、企业合作方或投资机构,推进技术许可、联合开发或融资洽谈,验证商业可行性。
项目执行与协作:
制定项目实施计划,按节点完成技术研发、数据整理及成果汇报,配合研究院完成阶段性考核。
整合跨学科团队推动产业化进程。
(四)任职要求
教育背景与专业:
靶向药物、精准诊断、细胞基因治疗、智能医疗器械、临床转化研究等相关专业方向,博士学位,毕业于国内 985 高校、或进入国际主流大学排行榜前100位的海外高校、或所在学科达到世界一流水平。
具备扎实的科研基础,在核心技术领域拥有自主知识产权(发明专利、软件著作权等)或创新成果者优先。
创业与实践能力:
具备清晰的创业想法或产业化项目规划,了解生物医药与健康领域产业转化流程。
拥有一定的市场洞察力,能结合技术优势分析商业机会,具备项目管理、资源整合、企业工作经历或创业实战经验(如参与创业项目、主导技术转化)者优先。
综合素质:
年龄35 岁以下,多学科交叉背景者优先。
具备优秀的抗压能力、执行力及团队协作精神,能适应科研与创业双重目标驱动的工作模式。
三、薪酬福利与创业支持
(一)个人薪酬待遇
提供有竞争力的薪酬福利(具体面议),保障创业准备期的基本待遇;
若符合条件,协助申请“广东省海外博士后计划”;
若符合条件,协助申请“国家博新计划”;
对于完成商业计划书,通过论证,并在南沙注册成立初创企业的博士后,出站后,给予个人创业奖金补贴。
(二)专属创业加速体系
导师护航:领军科学家+产业导师“双导师制”;
实战赋能:加入“生物医药创研加速营”(6天集训+3个月创业陪跑);
孵化全托:一站式提供法务、知识产权、融资、场地、人力资源等支持;
区域红利:对于落户广州南沙的优秀创业项目,最高可享35万元创业资助;落户南沙的个人可享高达30万生活补贴(分3年发放)。更多政策红利,可查询广州南沙“青出于南”英才汇聚行动计划,或在面试中沟通。
四、创业价值与意义
加入创业博士后计划,您的进阶路径为:实验室科学家→技术创始人→产业变革者:您将获得“科研-产业-资本”三维赋能,具体包括:
科研根基:共享十大技术平台+全国重点实验室+复旦大学优势学科资源;
产业网络:对接领域权威专家/头部三甲医院/CRO/CDMO企业,融入大湾区产业链;
资本引擎:概念验证基金+创业合作研究项目支持+天使基金优先投资+外部资本链接。
五、目标与考核机制
(一)核心目标
完成技术可行性验证、商业模式设计及团队搭建,实现产业化成果概念验证。
条件成熟时在南沙落地初创企业,推动科研成果商业化。
(二)考核方式
每半年考核技术转化进度、项目运营、资金使用等关键指标,动态调整资源支持。
项目到期全面验收,对成果显著者提供后续创业扶持(如政府资金申请、研究院创业合作研究项目支持、天使基金投资、产业基金对接等),未达标者调整或终止支持。
备注:具体考核方案以最新公布的政策说明为准。
六、应聘方式
请将个人简历、创业计划书(含技术路线、商业规划)、2 封推荐信(至少 1 封来自产业界)等应聘材料发送至邮箱:hr@ipm-gba.org.cn,邮件主题注明 “应聘岗位+姓名+意向事业部”。
研究院将对申请材料严格筛选,符合条件者将受邀参加面试。期待与充满创业激情的您携手,共推生物医药与健康产业化成果在广州南沙落地深耕,与南沙和大湾区共同高速发展!
粤港澳大湾区精准医学研究院(广州)博士后招聘启事
发布时间:2024/11/07
【岗位介绍】
1.学术方向:遗传学、干细胞生物学、生理学、病理学、病原生物学、免疫学、肿瘤生物学、代谢生物学、神经生物学、药理学、药物化学、药物分析、药物基因组学、生物信息学、生物医学大数据与人工智能、生物医学工程、转化医学等。
2.产业方向:临床用生命组学新技术及新产品研发;生物医学大数据技术、数据库产品与人工智能产品研发;重大疾病临床精准防诊治方案、临床决策支持系统及相关产品研发;创新医疗器械与生物医学新仪器、新设备研发;生物标志物与分子诊断产品研发;智慧病理与生物医学影像技术与产品研发;干细胞、细胞治疗与免疫治疗技术与产品研发;抗体药物、蛋白质药物、疫苗、天然药物、靶向药物等创新药物研发。
3.岗位要求:
1)已获得相关专业博士学位不超过三年或即将获得博士学位,年龄不超过35周岁;
2)熟悉实验室常规实验技能、数据分析的基本方法等;生物信息类博士后候选人至少擅长一种编程语言(R, Python等);
3)具备优秀的英文读写和表达能力,以第一或通讯作者(含共同)身份在相关领域发表过SCI论文;
4)诚信踏实、责任心强,具备良好的学术道德、学习能力、沟通能力和团队协作精神。
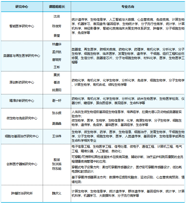
4.各研究中心/研究所专业方向:

【可通过研究院官方网站、微信公众号了解各课题组长研究方向】
【薪酬福利】
1.博士后聘用期两年,提供国内生物医学领域具有市场竞争力的薪酬福利待遇(包含政府发放的生活补贴);
2.按标准缴纳五险一金,享受带薪年假、节日慰问、员工体检等福利,协助解决住房、子女入学及健康保障等问题;
3.博士后人员进站后,可自愿选择落户广州市南沙区,其配偶及未成年子女可办理随迁入户;
4.提供充足科研经费和实验室空间,配备所需的实验条件,提供良好的工作环境、办公设备和一流的科研平台。
(注:与政策有关的内容均以广东省、广州市及南沙区文件为准,如政策变化相关补贴会随之变化。)
【人才发展】
1.由院士等领衔科学家带领指导,与优秀科研创新团队共事,提供个人学术能力培训和职业发展规划指导;
2.积极支持并协助博士后申请各类博士后项目,包括广东省海外博士后人才支持项目、中国博士后科学基金项目、国家自然科学基金委-青年科学基金、广东省、广州市和南沙区各类基金项目以及各种人才资助计划等;
3.积极支持博士后参加国内外高水平学术会议;
4.在博士后站工作期间计入我院工龄,可以参加研究院的职业技能培训,进一步提升自我职业能力,并可按相关规定和程序参加科研岗位序列的晋升评估及职称评审;
5.博士后出站将获得复旦大学流动站博士后证书,优秀的出站博士后可优先聘任研究院助理研究员等其他全职岗位。
【应聘方式】
1.简历投递:请申请人请将以下材料通过电子邮件发送至邮箱:hr@ipm-gba.org.cn,应聘博士后岗位邮件标题请注明“应聘博士后-课题组长-本人姓名”:
2.通讯地址:广州市南沙区珠江街南江二路6号9栋
3.官方网站:http://www.ipm-gba.org.cn
【研究院介绍】
粤港澳大湾区精准医学研究院(广州)【Greater Bay Area Institute of Precision Medicine(Guangzhou),英文缩写:GBA-IPM】(以下简称“研究院”)是由广州市人民政府、广州南沙经济技术开发区管委会和复旦大学三方共同举办的事业单位,坐落于粤港澳大湾区地理几何中心的广州市南沙区。2020年10月19日,研究院经广东省事业单位登记管理局核准注册登记。
研究院将汇聚国内外多方力量,凝聚复旦大学雄厚的多学科交叉科研优势和粤港澳大湾区尤其是南沙的区位优势和创新发展综合优势,推动长三角与珠三角深度融合。研究院将面向精准医学前沿尖端研究和重大成果应用转化,打造国际一流的高水平新型研发机构,吸引国内外顶尖科学家及团队落户大湾区,计划引进全职专业人才500人、其中海内外高层次人才50人。在南沙自贸区核心区域,研究院正规划建设科研大楼,预计将于“十四五”末正式建成入驻。
研究院由中国科学院院士、复旦大学校长金力担任院长,复旦大学生命科学学院原院长、遗传工程国家重点实验室主任林鑫华教授担任执行院长。研究院围绕重大疾病精准防诊治研究,设立遗传疾病、肿瘤防治、神经疾病和老年健康4个研究所;聚焦重大产业技术方向,设立细胞与基因治疗研究中心、创新医疗器械研究中心、微生物与免疫研究中心、类器官与再生医学研究中心、线粒体遗传与健康研究中心、原创新药研究中心、精准诊断研究中心、智能医学研究中心8个研究中心;以提供生物医学高端技术服务为目标,设立了实验动物中心、核酸组学、蛋白质组学与糖组学、代谢组学等10个高水平公共技术服务平台。研究院还将与大湾区高水平科研机构和优势企业建立联合实验室,并在国内外生物医药产业聚集区布局建立一批创新中心,形成全球协同创新合作网络,加速技术转移和成果转化。
研究院已获批建设广东省高水平创新研究院;获批广东省博士后创新实践基地,与复旦大学联合培养博士后。同时,研究院也是粤港澳大湾区精准医学联盟理事单位和广州南沙科技成果转化联盟的发起单位和常务理事单位。
展望未来,研究院将面向世界生物医学科技前沿、面向健康中国重大战略需求、面向服务广东省和大湾区高质量发展主战场、面向人民健康,锐意创新,努力奋斗,持续产出国际领先的前沿成果和关键技术,全力打造国际一流的精准医学科研重镇和人才高地,努力孕育以源头创新为驱动的世界级精准医学产业集群,为中国和大湾区加快形成精准医学全球科创新高地和新兴生物产业全球重要策源地贡献自己的力量!
热忱欢迎海内外优秀中青年学者和产业化人才加盟!
诚聘 | 精准医研院-原创新药研究中心-粟武团队招聘启事
发布时间:2024/09/10
团队介绍
本实验室以化学生物学和药学交叉融合模式为基础,建立偶联药物研发团队,致力于多肽、核酸以及偶联药物的研究和临床转化应用。课题组主要研究方向包括:
· 活性环肽类药物合成以及构效关系研究;
· 小核酸(ASO及siRNA)的设计、合成与组织特异性靶向运输;
· 偶联药物(XDC)的设计合成及生物活性评价;
· 靶向蛋白降解类药物的设计合成及生物学评价。

粟武,粤港澳大湾区精准医学研究院(广州)原创新药研究中心主任,高级研究员。2007年获得德国马克斯-普朗克研究所(Max-Planck Institute)和蒂宾根大学(University of Tuebingen)联合培养博士学位。曾任职阿斯利康-瑞典(AstraZeneca-Sweden)呼吸及免疫治疗部药物化学总监以及新模态药物化学团队负责人、珠海中科先进技术研究院院长、中国科学院深圳先进技术研究院研究员/所长助理。研究方向涉及多肽、核酸以及偶联药物的设计、合成和临床前评估;并先后获英国EPSRC生命交叉学科博士后基金、中国科学院百人计划A类、国自然重点以及面上等基金资助。在国际学术期刊发表论文70余篇,包括JACS, Angew, JMC,Nature Nanotechnology, Nature Communications等;获得国内外发明专利授权7项;主持新药研发项目完成临床前研究5项,获批新药临床研究批文3项,获批生产上市1项。

姚贵阳,粤港澳大湾区精准医学研究院(广州)青年研究员,广州南沙区高端领军人才。2016年博士毕业于东南大学(中科院深圳先进技术研究院联合培养),2017-2021年获亚历山大·冯·洪堡基金会的资助在柏林工业大学从事环肽毒素的开发及其在偶联药物中的应用。2023年入选国家高层次人才青年项目(海外),目前主持国家级和省部级项目3项。研究方向涉及环肽药物、偶联药物(XDCs)和溶酶体靶向蛋白降解药物(LYTACs)的设计、合成及生物学评价。以第一作者或通讯联系人在JACS,Nature Communications,JMC等杂志上发表论文20余篇,其中多项研究成果被Faculty 1000等推荐。申请授权多项PCT国际专利和国内专利,其中一项专利已转化。

孙晶晶,粤港澳大湾区精准医学研究院(广州)原创新药研究中心生物评估平台主任,研究员。兼任AAALAC国际认可检查专家,粤港澳大湾区内地临床急需进口港澳药品医疗器械进口使用评审专家,广东省科技厅专家,江苏省科技厅专家等。中国药科大学药代动力学硕士,美国太平洋大学定量药理学博士,先后于广东省食品药品检验所等医药研发机构及罗氏基因泰克等世界五百强中外药企从事新药研发工作。主持及参与国家重大新药创制等国家省市级研发项目十余项,获得专利授权7项。开展多项新药研发项目的临床前及临床研究,在新药研发与转化方面有丰富的经验。
研究院介绍
粤港澳大湾区精准医学研究院(广州)【Greater Bay Area Institute of Precision Medicine(Guangzhou),英文缩写:GBA-IPM】(以下简称“研究院”)是由广州市人民政府、广州南沙经济技术开发区管委会和复旦大学三方共同举办的省属事业单位,坐落于粤港澳大湾区地理几何中心的广州市南沙区。2020年10月19日,研究院经广东省事业单位登记管理局核准注册登记。
研究院将汇聚国内外多方力量,凝聚复旦大学雄厚的多学科交叉科研优势和粤港澳大湾区尤其是南沙的区位优势和创新发展综合优势,推动长三角与珠三角深度融合。研究院将面向精准医学前沿尖端研究和重大成果应用转化,打造国际一流的高水平新型研发机构,吸引国内外顶尖科学家及团队落户大湾区,计划引进全职专业人才500人、其中海内外高层次人才50人。在南沙自贸区核心区域,研究院正规划建设科研大楼,预计将于“十四五”末正式建成入驻。
研究院由中国科学院院士、复旦大学校长金力担任院长,复旦大学生命科学学院原院长、遗传工程国家重点实验室主任林鑫华教授担任执行院长。研究院围绕重大疾病精准防诊治研究,设立遗传疾病、肿瘤防治、神经疾病和老年健康4个研究所;聚焦重大产业技术方向,设立细胞与基因治疗研究中心、创新医疗器械研究中心、微生物与免疫研究中心、类器官与再生医学研究中心、线粒体遗传与健康研究中心、原创新药研究中心、精准诊断研究中心、智能医学研究中心8个研究中心;以提供生物医学高端技术服务为目标,设立了实验动物中心、核酸组学、蛋白质组学与糖组学、代谢组学等10个高水平公共技术服务平台。研究院还将与大湾区高水平科研机构和优势企业建立联合实验室,并在国内外生物医药产业聚集区布局建立一批创新中心,形成全球协同创新合作网络,加速技术转移和成果转化。
研究院已获批建设广东省高水平创新研究院;获批广东省博士后创新实践基地,与复旦大学联合培养博士后。同时,研究院也是粤港澳大湾区精准医学联盟理事单位和广州南沙科技成果转化联盟的发起单位和常务理事单位。
展望未来,研究院将面向世界生物医学科技前沿、面向健康中国重大战略需求、面向服务广东省和大湾区高质量发展主战场、面向人民健康,锐意创新,努力奋斗,持续产出国际领先的前沿成果和关键技术,全力打造国际一流的精准医学科研重镇和人才高地,努力孕育以源头创新为驱动的世界级精准医学产业集群,为中国和大湾区加快形成精准医学全球科创新高地和新兴生物产业全球重要策源地贡献自己的力量!
原创新药研究中心介绍
粤港澳大湾区精准医学研究院(广州)原创新药研究中心充分整合复旦大学基础医学、临床医学、生命科学、药学、化学、计算科学、材料学、工学等多学科优势和粤港澳大湾区丰富的医疗资源优势,致力于构建特色新药研发载体,打通“基础研究、新药创制、成果转化”三大环节之间的壁垒,探索大湾区生物医药创新模式。中心将以复旦大学产出的原创性研究成果为源头,发现新型药物研发靶点,创制新型动物模型,阐明分子药理作用机制,以此为基础创制精准靶向新药,加速新药研发成果转化,满足人民群众对原创新药的迫切需要,同时促进国际学术交流,实现多学科之间的融合,提高我国新药研发的国际地位。
招聘岗位
一、青年研究员1名
(一)岗位职责
1.协助课题组组长制定科研计划和开展科研工作;
2.组织和指导课题组博士后、博士生及其他成员按计划执行科研项目;
3.发表高水平研究论文和申请专利;
4.申请相关领域的项目和基金;
5.负责与研发团队和外部项目合作者的沟通协调,促进成果转化。
(二)应聘条件
1.在国内外知名大学获得化学生物学、药理学或相关专业博士学位,年龄不超过40周岁;
2.在国内外知名高校、科研机构或知名企业研发机构完成了严格的博士后训练,在专业领域主流期刊发表第一作者研究论文,具有突出的发展潜力;
3.具有多肽、核酸或偶联药物(XDC)领域的研究背景者优先考虑;
4.具有较强的工作责任心、良好的沟通能力和团队合作精神;
5.具备较强的中英文写作和口语能力。
(三)岗位待遇
1.提供具有国际竞争力的薪酬和福利待遇;
2.提供充足的科研启动经费、实验室空间和办公空间;
3.可通过复旦大学学术评估程序,聘为复旦大学特聘教授、研究员或青年研究员,并认定为复旦大学博士生导师,按规定配备研究生名额;
4.协助办理户口落户和子女入园/学;
5.协助申请各级政府高层次人才补贴;
6.协助外籍员工办理工作许可和居留许可。
二、青年副研究员1名
(一)岗位职责
1.协助课题组组长制定科研计划和开展科研工作;
2.协助组织和指导课题组博士后、博士生及其他成员按计划执行科研项目;
3.发表高水平研究论文和申请专利;
4.申请相关领域的项目和基金;
5.协助研发团队和外部项目合作者的沟通协调,促进成果转化。
(二)应聘条件
1.在国内外知名大学获得化学生物学,药理学或相关专业博士学位,年龄不超过35周岁;
2.在国内外知名高校、科研机构或知名企业研发机构完成了严格的博士后训练,在专业领域主流期刊发表第一作者研究论文,具有较好的发展潜力;
3.具有多肽、核酸或偶联药物(XDC)领域的研究背景者优先考虑;
4.具有较强的工作责任心、良好的沟通能力和团队合作精神;
5.具备较强的中英文写作和口语能力。
(三)岗位待遇
1.提供具有国际竞争力的薪酬和福利待遇;
2.提供充足的科研启动经费、实验室空间和办公空间;
3.协助办理户口落户和子女入园/学;
4.协助申请各级政府高层次人才补贴。
三、博士后4名(复旦大学博士后流动站)
(一)岗位职责
1.独立完成课题组长布置的科研任务;
2.开展新型药物候选分子的合成、生物学评价,定量系统药理学建模引导的新药开发等工作;
3.积极申请各类科研项目,发表高水平研究论文,申请专利;
4.协调课题组之间或与其他单位的合作;
5.协助指导实验室科研助理的科研工作。
(二)应聘条件
1.具有或者即将获得有机化学、药物化学、化学生物学、药理学、分子生物学和细胞生物学、定量药理学、药代动力学、生物统计学、生物信息学等相关专业的博士学位,年龄不超过35周岁;
2.具有多肽药物、偶联药物、核酸药物和肿瘤药理等相关研究背景人员优先;
3.在专业领域发表或即将发表第一作者论文,能独立开展工作;
4.对科研充满热情和好奇心,具有较强的工作责任心、沟通能力和团队合作精神;
5.具备较强的中英文写作能力。
(三)岗位待遇
【薪酬福利】
1.博士后聘用期两年,提供有市场竞争力的薪酬福利;
2.根据获得的博士后有关项目计划支持情况,以及在站期间取得的科研业绩,发放相应补贴与绩效奖励。
3.按标准缴纳五险一金,享受带薪年假、节日慰问、员工体检等福利,协助解决住房、子女入学及健康保障等问题;
4.博士后人员进站后,可自愿选择落户广州市南沙区,其配偶及未成年子女可办理随迁入户;
5.提供充足科研经费和实验室空间,配备所需的实验条件,提供良好的工作环境、办公设备和一流的科研平台。
(注:与政策有关的内容均以广东省、广州市及南沙区文件为准,如政策变化相关补贴会随之变化。)
【人才发展】
1.由院士等领衔科学家带领指导,与优秀科研创新团队共事,提供个人学术能力培训和职业发展规划指导;
2.积极支持并协助博士后申请各类博士后项目,包括广东省海外博士后人才支持项目、中国博士后科学基金项目、国家自然科学基金委-青年科学基金、广东省、广州市和南沙区各类基金项目以及各种人才资助计划等;
3.积极支持博士后参加国内外高水平学术会议;
4.在博士后站工作期间计入我院工龄,可以参加研究院的职业技能培训,进一步提升自我职业能力,并可按相关规定和程序参加科研岗位序列的晋升评估及职称评审;
5.博士后出站将获得复旦大学流动站博士后证书,优秀的出站博士后可优先聘任研究院助理研究员等其他全职岗位。
应聘方式
申请人请将以下材料通过电子邮件发送至邮箱:hr@ipm-gba.org.cn,邮件标题请注明“应聘粟武团队+岗位名+本人姓名”:
附件包括但不限于
·个人简历(包括学习经历、工作/科研经历和主要成就等)
·代表性论文
欢迎所有符合条件的候选人申请与交流!
诚聘 | 精准医研院-创新医疗器械研究中心-殷斌课题组招聘启事
发布时间:2023/12/24
【课题组介绍】

殷斌,粤港澳大湾区精准医学研究院(广州)创新医疗器械研究中心主任、课题组组长(PI),复旦大学信息科学与工程学院兼职教授、博士生导师。东南大学控制理论和工程博士、荷兰埃因霍温理工大学博士后,曾在皇家飞利浦公司荷兰和中国研究院先后担任高级、主任研究员、研究总监、中国研究院互联关护团队负责人和首席科学家。
研究领域包括生理信号监测、可穿戴设备、人工智能及其在医疗领域的应用。领导和参与数十个项目,通过研究成果转化创造直接和间接商业价值数亿欧元。参与和主持了世界首个基于单个加速度传感器的日常活动监测器的研发、首个可穿戴式医用监护仪的研发和国内首个PCI术后远程管理系统的研发、临床研究及商业化支持。拥有80多项授权发明专利(其中22项美国专利)以及100余项专利申请。在IEEE Journal、Transactions等行业一流期刊和会议发表论文50多篇。在2017年获得飞利浦杰出成就奖,并于2016年和2022年获得发明专利铜奖和银奖。2016至2023担任中国医疗器械行业协会智慧和移动医疗分会副理事长。
课题组聚焦于研究可穿戴/可携带和其他适宜技术在疾病筛查、辅助诊断、治疗监护和院后康复的全流程健康疾病管理中的应用。疾病领域主要覆盖但不限于呼吸系统疾病,比如慢性阻塞性肺疾病,哮喘等。研究既包括基于现有传感技术,进行创新性的系统集成和先进算法设计,满足临床场景的需求,也包括发现原创性的可穿戴适宜技术,探索面向未来的革命性解决方案。在将研究成果进行高水平学术发表的同时,课题组同样关注于搭建实现技术方案的原型系统,开展临床研究提供循证依据,以发明专利等形式保护知识产权,全力推动技术转化,产生真正解决临床需求的、具有高社会经济效益的医疗产品。
【研究院介绍】
粤港澳大湾区精准医学研究院(广州)(Greater Bay Area Institute of Precision Medicine(Guangzhou),英文缩写:GBA-IPM)(以下简称“研究院”)是由广州市人民政府、广州南沙经济技术开发区管委会和复旦大学三方共同举办的省属事业单位,坐落于粤港澳大湾区地理几何中心的广州市南沙区。2020年10月19日,研究院经广东省事业单位登记管理局核准注册登记。
研究院将汇聚国内外多方力量,凝聚复旦大学雄厚的多学科交叉科研优势和粤港澳大湾区尤其是南沙的区位优势和创新发展综合优势,推动长三角与珠三角深度融合。研究院将面向精准医学前沿尖端研究和重大成果应用转化,打造国际一流的高水平新型研发机构,吸引国内外顶尖科学家及团队落户大湾区,计划引进全职专业人才500人、其中海内外高层次人才50人。在南沙自贸区核心区域,研究院正规划建设科研大楼,预计将于“十四五”末正式建成入驻。
研究院由中国科学院院士、复旦大学校长金力担任院长,复旦大学生命科学学院原院长、遗传工程国家重点实验室主任林鑫华教授担任执行院长。研究院围绕重大疾病精准防诊治研究,设立遗传疾病、肿瘤防治、神经疾病和老年健康4个研究所;聚焦重大产业技术方向,设立细胞与基因治疗研究中心、创新医疗器械研究中心、微生物与免疫研究中心、类器官与再生医学研究中心、线粒体遗传与健康研究中心、原创新药研究中心、精准诊断研究中心、智能医学研究中心8个研究中心;以提供生物医学高端技术服务为目标,设立类器官与细胞治疗平台、分子与细胞影像平台、创新医疗器械平台、核酸组学平台、代谢组学平台、单细胞与空间组学平台、精准医学大数据平台、小分子药物公共仪器平台、微生物组学平台、公共实验平台、蛋白质组学与糖组学平台11个高水平公共技术服务平台。研究院还将与大湾区高水平科研机构和优势企业建立联合实验室,并在国内外生物医药产业聚集区布局建立一批创新中心,形成全球协同创新合作网络,加速技术转移和成果转化。
研究院已获批建设广东省高水平创新研究院;获批广东省博士后创新实践基地,与复旦大学联合培养博士后。同时,研究院也是粤港澳大湾区精准医学联盟理事单位和广州南沙科技成果转化联盟的发起单位和常务理事单位。
展望未来,研究院将面向世界生物医学科技前沿、面向健康中国重大战略需求、面向服务广东省和大湾区高质量发展主战场、面向人民健康,锐意创新,努力奋斗,持续产出国际领先的前沿成果和关键技术,全力打造国际一流的精准医学科研重镇和人才高地,努力孕育以源头创新为驱动的世界级精准医学产业集群,为中国和大湾区加快形成精准医学全球科创新高地和新兴生物产业全球重要策源地贡献自己的力量!
【招聘岗位】
一、青年研究员1名
(一) 岗位职责
1.协助课题组组长制定科研计划和开展科研工作;
2.组织和指导课题组博士后,博士生和其他成员按计划执行科研项目;3.发表高水平研究论文和申请专利;
4.申请相关领域的项目和基金,并参与其它各项基金申请;
5.负责与研发团队和外部项目合作者的沟通协调,促进成果转化;
6.遵守工作场所规章制度,保证研究环境的安全和流程的合规。
(二)应聘条件
1.在国内外知名大学获得生物医学工程,电气工程,精密仪器,人工智能或相关专业博士学位,年龄不超过40周岁;
2.在国内外知名高校、科研机构或知名企业研发机构完成了严格的博士后训练,在专业领域主流期刊发表第一作者研究论文,具有突出的发展潜力;
3.具有可穿戴设备,呼吸系统监测和人工智能及其在医疗健康领域应用的研究背景者优先考虑;
4.对科研充满热情和好奇心,具有较强的工作责任心、良好的沟通能力和团队合作精神;
5.具备较强的中英文写作和口语能力。
(三) 岗位待遇
1.提供具有国际竞争力的薪酬和福利待遇;
2.提供充足的科研启动经费、实验室空间和办公空间;
3.可通过复旦大学学术评估程序,聘为复旦大学特聘教授、研究员或青年研究员,并认定为复旦大学博士生导师,按规定配备研究生名额;
4.协助办理户口落户和子女入园/学;
5.协助申请各级政府高层次人才补贴;
6.协助外籍员工办理工作许可和居留许可。
二、博士后1名 (复旦大学博士后流动站)
(一) 岗位职责
1.在课题组组长指导下开展科研工作;
2.发表高水平研究论文和申请专利;
3.申请博士后相关基金,协助参与其它各项基金申请;
4.发现和定义领域相关的新研究方向,并制定可行的研究计划;
5.协助和外部合作者的沟通,帮助合作研究顺利进行;
6.遵守工作场所规章制度,保证研究环境的安全和流程的合规。
(二)应聘条件
1.已获得博士学位不超过三年或即将获得生物医学工程、电气工程、精密仪器或人工智能等相关专业博士学位,年龄不超过35周岁;
2.具有可穿戴设备、呼吸系统监测或人工智能及其在医疗健康领域应用研究背景者优先考虑;
3.在专业领域主流期刊发表或即将发表第一作者研究论文,能独立开展科研工作;
4.对科研充满热情和好奇心,具有较强的工作责任心、沟通能力和团队合作精神;
5.具备较强的中英文写作能力。
(三) 岗位待遇
【薪酬福利】
1.博士后聘用期两年,提供有市场竞争力的薪酬福利;
2.根据获得的博士后有关项目计划支持情况,以及在站期间取得的科研业绩,发放相应补贴与绩效奖励;
3.按标准缴纳五险一金,享受带薪年假、节日慰问、员工体检等福利,协助解决住房、子女入学及健康保障等问题;
4.博士后人员进站后,可自愿选择落户广州市南沙区,其配偶及未成年子女可办理随迁入户;
5.研究院可协助落户南沙的博士后申请南沙区新引进人才生活补贴待遇12万元/人;
6.提供充足科研经费和实验室空间,配备所需的实验条件,提供良好的工作环境、办公设备和一流的科研平台。
(注:与政策有关的内容均以广东省、广州市及南沙区文件为准,如政策变化相关补贴会随之变化)
【人才发展】
1.可享由院士等领衔科学家带领指导,与优秀科研创新团队共事,提供个人学术能力培训和职业发展规划指导;
2.积极支持并协助博士后申请各类博士后项目,包括广东省海外博士后人才支持项目、中国博士后科学基金项目、国家自然科学基金委-青年科学基金、广东省、广州市和南沙区各类基金项目以及各种人才资助计划等;
3.积极支持博士后参加国内外高水平学术会议;
4.在博士后站工作期间计入我院工龄,可以参加研究院的职业技能培训,进一步提升自我职业能力,并可按相关规定和程序参加科研岗位序列的晋升评估及职称评审;
5.博士后出站将获得复旦大学流动站博士后证书,优秀的出站博士后可优先聘任研究院助理研究员等其他全职岗位。
三、科研助理(临床)1名
(一) 岗位职责
1.独立承担或参与研究中心研究课题;
2.协助与临床医生的沟通,定义临床需求;
3.与技术团队合作,提供支持所开发技术方案的临床证据;
4.帮助形成临床研究方案,协助临床研究的顺利进行;
5.保证课题组和研究中心与人类受试者相关的研究活动符合伦理要求。
(二)应聘条件
1.具有临床医学、药学或公共卫生等相关专业硕士学历;
2.有医疗器械或医药行业产品研发经验者优先考虑;
3.踏实认真,热爱科研工作,具有良好的沟通协调能力和团队合作精神;
4.有良好的英文阅读能力,能够阅读并理解相关技术文献。
(三) 岗位待遇
提供有市场竞争力的福利待遇。
【应聘方式】
欢迎所有符合条件的人员申请。申请人请将以下材料通过电子邮件发送至邮箱:hr@ipm-gba.org.cn(付老师),邮件标题请注明“应聘殷斌课题组+岗位名+本人姓名”:
1.个人简历(包括学习经历、工作或科研经历及主要成就等);
2.申请信(包括研究陈述和未来计划等);
3.三位推荐人的姓名、职位以及联系方式。
对符合条件的应聘者我们将尽快安排面试。
欢迎有志于推动精准医学发展的青年才俊加盟!
诚聘 | 精准医研院-类器官与再生医学研究中心-王彬课题组博士后招聘启事
发布时间:2023/12/24
【课题组介绍】

王彬,粤港澳大湾区精准医学研究院(广州)青年研究员,课题组组长,香港中文大学医学博士、博士后,国际华人骨科学会会员,香港科学工作者学会会员,国际干细胞研究协会会员,Journal of orthopaedics translation,iScience等杂志审稿人,香港中文大学医学院客座副教授。主要研究方向为干细胞再生医学应用与转化研究以及生物医学工程方向,尤其间充质干细胞在抗衰老和骨科医学中的转化应用。以第一作者/通讯作者在Small, Bioengineering and translational medicine, Stem cell research and therapy等杂志发表文章,参与发表SCI论文40余篇,H-index=21(google scholar),总引用次数1500余次。参与多项国家973课题,国家自然科学基金委面上项目在内多个项目。课题组将主要致力于使用组织工程、生物信息、分子生物学等多种技术手段进行交叉融合,以肿瘤类器官,呼吸系统疾病以及退行性疾病为主要研究对象,推进转化医学转化研究。
【合作导师】
林鑫华,教授,博士生导师,粤港澳大湾区精准医学研究院(广州)执行院长,复旦大学遗传学研究所所长,遗传工程国家重点实验室主任。国家重大科学研究计划(973)首席科学家,国家海外杰出青年科学基金(B类)获得者,曾任复旦大学生命科学学院院长。主要从事发育遗传与干细胞生物学的研究。以果蝇和小鼠为模式动物,结合类器官培养体系,研究信号转导、转录调控和表观遗传对肺的发育稳态与再生修复的调控机制;探讨信号转导、遗传变异和表观遗传干细胞调控及相关人类疾病(如肿瘤、先天性缺陷等)中的作用机制。近年研究工作阐明了哺乳动物肺发育与功能的重要调控因子及相关机制,以通讯/第一作者在Cell、Nature、Nat Cell Biol、Dev Cell、Cell Res、Nat Commun、J Clin Invest等杂志发表研究论文79篇(影响因子大于10分的22篇),总被引6800余次。
【研究院介绍】
粤港澳大湾区精准医学研究院(广州)(Greater Bay Area Institute of Precision Medicine(Guangzhou),英文缩写:GBA-IPM)(以下简称“研究院”)是由广州市人民政府、广州南沙经济技术开发区管委会和复旦大学三方共同举办的省属事业单位,坐落于粤港澳大湾区地理几何中心的广州市南沙区。2020年10月19日,研究院经广东省事业单位登记管理局核准注册登记。
研究院将汇聚国内外多方力量,凝聚复旦大学雄厚的多学科交叉科研优势和粤港澳大湾区尤其是南沙的区位优势和创新发展综合优势,推动长三角与珠三角深度融合。研究院将面向精准医学前沿尖端研究和重大成果应用转化,打造国际一流的高水平新型研发机构,吸引国内外顶尖科学家及团队落户大湾区,计划引进全职专业人才500人、其中海内外高层次人才50人。在南沙自贸区核心区域,研究院正规划建设科研大楼,预计将于“十四五”末正式建成入驻。
研究院由中国科学院院士、复旦大学校长金力担任院长,复旦大学生命科学学院原院长、遗传工程国家重点实验室主任林鑫华教授担任执行院长。研究院围绕重大疾病精准防诊治研究,设立遗传疾病、肿瘤防治、神经疾病和老年健康4个研究所;聚焦重大产业技术方向,设立细胞与基因治疗研究中心、创新医疗器械研究中心、微生物与免疫研究中心、类器官与再生医学研究中心、线粒体遗传与健康研究中心、原创新药研究中心、精准诊断研究中心、智能医学研究中心8个研究中心;以提供生物医学高端技术服务为目标,设立类器官与细胞治疗平台、分子与细胞影像平台、创新医疗器械平台、核酸组学平台、代谢组学平台、单细胞与空间组学平台、精准医学大数据平台、小分子药物公共仪器平台、微生物组学平台、公共实验平台、蛋白质组学与糖组学平台11个高水平公共技术服务平台。研究院还将与大湾区高水平科研机构和优势企业建立联合实验室,并在国内外生物医药产业聚集区布局建立一批创新中心,形成全球协同创新合作网络,加速技术转移和成果转化。
研究院已获批建设广东省高水平创新研究院;获批广东省博士后创新实践基地,与复旦大学联合培养博士后。同时,研究院也是粤港澳大湾区精准医学联盟理事单位和广州南沙科技成果转化联盟的发起单位和常务理事单位。
展望未来,研究院将面向世界生物医学科技前沿、面向健康中国重大战略需求、面向服务广东省和大湾区高质量发展主战场、面向人民健康,锐意创新,努力奋斗,持续产出国际领先的前沿成果和关键技术,全力打造国际一流的精准医学科研重镇和人才高地,努力孕育以源头创新为驱动的世界级精准医学产业集群,为中国和大湾区加快形成精准医学全球科创新高地和新兴生物产业全球重要策源地贡献自己的力量!
【招聘岗位】
博士后2名 (复旦大学博士后流动站)
一、岗位职责
1.在课题组组长指导下开展科研工作;
2.独立或协助课题组组长申请国内外科研项目;
3.对日常科研、实验记录忠实负责,对学术不端行为零容忍;
4.发表高水平学术论文,鼓励探索开发新的研究思路和方向;
5.协助指导实验室科研助理及其他工作人员的科研工作;
6.协助并参与成果转化相关工作;
二、应聘条件
1.已获得博士学位不超过三年或即将获得生物学、医学、生物医学工程学等相关专业博士学位,年龄不超过35周岁;
2.熟悉CGT行业,抗癌新疗法开发,肿瘤类器官建库及下游应用,或在呼吸系统发育、再生机制以及相关疾病治疗领域有经验。
3.擅长信号通路分子机制研究或有生物材料、组织工程以及微流控相关技术者优先,有医学研究相关经验者优先考虑。
4.具备优秀的英文读写和表达能力,以第一或通讯作者(含共同)身份在相关领域发表过SCI论文;
5.诚信踏实、责任心强,具备良好的学术道德、学习能力、沟通能力和团队协作精神。
三、岗位待遇
【薪酬福利】
1.博士后聘用期两年,提供有市场竞争力的薪酬福利;
2.根据获得的博士后有关项目计划支持情况,以及在站期间取得的科研业绩,发放相应补贴与绩效奖励;
3.按标准缴纳五险一金,享受带薪年假、节日慰问、员工体检等福利,协助解决住房、子女入学及健康保障等问题;
4.博士后人员进站后,可自愿选择落户广州市南沙区,其配偶及未成年子女可办理随迁入户;
5.研究院可协助落户南沙的博士后申请南沙区新引进人才生活补贴待遇12万元/人;
6.提供充足科研经费和实验室空间,配备所需的实验条件,提供良好的工作环境、办公设备和一流的科研平台。
(注:与政策有关的内容均以广东省、广州市及南沙区文件为准,如政策变化相关补贴会随之变化)
【人才发展】
1.由院士等领衔科学家带领指导,与优秀科研创新团队共事,提供个人学术能力培训和职业发展规划指导;
2.积极支持并协助博士后申请各类博士后项目,包括广东省海外博士后人才支持项目、中国博士后科学基金项目、国家自然科学基金委-青年科学基金、广东省、广州市和南沙区各类基金项目以及各种人才资助计划等;
3.积极支持博士后参加国内外高水平学术会议;
4.在博士后站工作期间计入我院工龄,可以参加研究院的职业技能培训,进一步提升自我职业能力,并可按相关规定和程序参加科研岗位序列的晋升评估及职称评审;
5.博士后出站将获得复旦大学流动站博士后证书,优秀的出站博士后可优先聘任研究院助理研究员等其他全职岗位。
【应聘方式】
欢迎所有符合条件的人员申请。申请人请将以下材料通过电子邮件发送至邮箱:hr@ipm-gba.org.cn(付老师),邮件标题请注明“应聘王彬课题组博士后+本人姓名”:
1.个人简历(包括学习经历、工作或科研经历及主要成就等);
2.申请信(包括研究陈述和未来计划等);
3.三位推荐人的姓名、职位以及联系方式。
对符合条件的应聘者我们将尽快安排面试。
欢迎热爱生命科学研究、有志于推动精准医学发展的青年才俊加盟!
粤港澳大湾区精准医学研究院(广州) 原创新药研究中心崔进课题组招聘启事
发布时间:2023/07/14
课题组介绍
崔进,研究员,粤港澳大湾区精准医学研究院(广州)原创新药研究中心课题组组长(PI)。2015年于日本大阪大学获化学博士学位;2015-2017年获日本学术振兴会(JSPS)特别研究员基金资助,在日本微生物化学研究所从事博士后研究工作,随后获终身职位留所工作,先后任研究员、高级研究员、主任研究员;2023年加盟粤港澳大湾区精准医学研究院(广州)。课题组致力于天然产物全合成、多肽化学生物学和不对称催化合成等领域研究。在J. Am. Chem. Soc.、Angew. Chem. Int. Ed.、Proc. Natl. Acad. Sci. USA. 、Chem. Sci. 等杂志发表论文二十余篇,主持和完成了多项日本国家级基金项目。
【研究院介绍】
粤港澳大湾区精准医学研究院(广州)(Greater Bay Area Institute of Precision Medicine(Guangzhou),英文缩写:GBA-IPM)(以下简称“研究院”)是由广州市人民政府、广州南沙经济技术开发区管委会和复旦大学三方共同举办的省属事业单位,坐落于粤港澳大湾区地理几何中心的广州市南沙区。
研究院是由广州市人民政府、广州南沙经济技术开发区管委会和复旦大学三方共同举办的省属事业单位,由中国科学院院士、复旦大学校长金力担任院长,复旦大学生命科学学院院长、遗传工程国家重点实验室主任林鑫华教授担任执行院长,围绕重大疾病精准防诊治研究,设立遗传疾病、肿瘤防治、神经疾病和老年健康4个研究所;聚焦重大产业技术方向,设立健康医疗电子、智能医学、线粒体遗传与健康、类器官与再生医学、细胞治疗与免疫治疗、微生物与免疫、原创新药、精准诊断和基因组技术9个研究中心;以提供生物医学高端技术服务为目标,设立核酸组学、蛋白质组学与糖组学、代谢组学、单细胞与空间组学、类器官与细胞治疗、分子与细胞影像、实验动物中心、生物样本库、精准医学大数据和创新医疗器械10个高水平公共技术服务平台。研究院现已获批广东省高水平创新研究院和广东省博士后创新实践基地建设,是国家自然科学基金、省自然科学基金的依托单位。
研究院将面向世界生物医学科技前沿、面向健康中国重大战略需求、面向服务广东省和大湾区高质量发展主战场、面向人民健康,锐意创新,努力奋斗,持续产出国际领先的前沿成果和关键技术,全力打造国际一流的精准医学科研重镇和人才高地,努力孕育以源头创新为驱动的世界级精准医学产业集群,为中国和大湾区加快形成精准医学全球科创新高地和新兴生物产业全球重要策源地贡献自己的力量!
【招聘岗位】
一、博士后2名 (复旦大学博士后流动站)
(一)岗位职责
1.在课题组组长指导下开展科研工作;
2.发表高水平研究论文或申请专利;
3.申请博士后相关基金,协助参与其它各项基金申请。
(二)应聘条件
1.已获得博士学位不超过三年或即将获得有机化学、药物化学、化学生物学等相关专业博士学位,年龄不超过35周岁;
2.具有天然产物全合成、多肽合成及化学生物学研究、不对称合成方法学研究背景者优先考虑;
3.在专业领域主流期刊发表或即将发表第一作者研究论文,能独立开展科研工作;
4.对科研充满热情和好奇心,具有较强的工作责任心、沟通能力和团队合作精神;
5.具备较强的中英文写作能力。
(三) 岗位待遇
【薪酬福利】
1.博士后聘用期两年,提供有市场竞争力的薪酬福利;
2.根据获得的博士后有关项目计划支持情况,以及在站期间取得的科研业绩,发放相应补贴与绩效奖励;
3.按标准缴纳五险一金,享受带薪年假、节日慰问、员工体检等福利,协助解决住房、子女入学及健康保障等问题;
4.博士后人员进站后,可自愿选择落户广州市南沙区,其配偶及未成年子女可办理随迁入户;
5.研究院可协助落户南沙的博士后申请南沙区新引进人才生活补贴待遇12万元/人;
6.提供充足科研经费和实验室空间,配备所需的实验条件,提供良好的工作环境、办公设备和一流的科研平台。
(注:与政策有关的内容均以广东省、广州市及南沙区文件为准,如政策变化相关补贴会随之变化。)
【人才发展】
1.由院士等领衔科学家带领指导,与优秀科研创新团队共事,提供个人学术能力培训和职业发展规划指导;
2.积极支持并协助博士后申请各类博士后项目,包括广东省海外博士后人才支持项目、中国博士后科学基金项目、国家自然科学基金委-青年科学基金、广东省、广州市和南沙区各类基金项目以及各种人才资助计划等;
3.积极支持博士后参加国内外高水平学术会议;
4.在博士后站工作期间计入我院工龄,可以参加研究院的职业技能培训,进一步提升自我职业能力,并可按相关规定和程序参加科研岗位序列的晋升评估及职称评审;
5.博士后出站将获得复旦大学流动站博士后证书,优秀的出站博士后可优先聘任研究院助理研究员等其他全职岗位。
二、工程师(科研助理)2名
(一) 岗位职责
1.独立承担或参与实验室研究课题;
2.参与实验室的日常管理和维护工作。
(二)应聘条件
1.具有硕士学历;
2.熟练掌握有机合成或细胞生物学、结构生物学、分子生物学等各项实验技术者优先考虑;
3.踏实认真,热爱科研工作,具有良好的沟通协调能力和团队合作精神;
4.有良好的英文阅读能力,能够阅读并理解相关技术文献。
(三) 岗位待遇
提供有市场竞争力的福利待遇。
【应聘方式】
欢迎所有符合条件的人员申请。申请人请将以下材料通过电子邮件发送至邮箱:hr@ipm-gba.org.cn(付老师),邮件标题请注明“应聘崔进课题组+岗位名+本人姓名”:
1.个人简历(包括学习经历、工作或科研经历及主要成就等);
2.申请信(包括研究陈述和未来计划等);
3.三位推荐人的姓名、职位以及联系方式。
对符合条件的应聘者我们将尽快安排面试。
欢迎有志于推动精准医学发展的青年才俊加盟!
粤港澳大湾区精准医学研究院(广州) 智能医学研究中心景莹课题组招聘启事
发布时间:2023/05/31
【课题组介绍】

景莹,青年研究员,粤港澳大湾区精准医学研究院(广州)智能医学研究中心课题组组长(PI),获上海市海外高层次人才和浦江人才计划。2018年在美国得州大学休斯敦健康科学中心进行博士后研究,2023年加盟粤港澳大湾区精准医学研究院(广州)。课题组致力于用生物信息学、肿瘤分子生物学和免疫学交叉的方法来研究免疫介导的抗肿瘤药物疗效和副作用,解析免疫相关副作用的发生机制及其和抗肿瘤免疫反应之间的动态关联,利用机器学习和深度学习来开发特异性预测最小免疫相关副作用和最大疗效的模型,从而实现肿瘤患者临床获益的最大化。目前已经发表SCI论文30余篇,被引逾1000次,其中以第一/通讯(含共同)作者在Nature Review Clinical Oncology (2篇), Cancer Cell, Nature Communications, Journal of the National Cancer Institute, Briefings in Bioinformatics等领域内具有影响力的杂志发表论文十余篇。现任Military Medical Research青年编委和人工智能与生命科学专委会委员。
【研究院介绍】
粤港澳大湾区精准医学研究院(广州)【(Greater Bay Area Institute of Precision Medicine(Guangzhou),英文缩写:GBA-IPM】(以下简称“研究院”)是由广州市人民政府、广州南沙经济技术开发区管委会和复旦大学三方共同举办的省属事业单位,坐落于粤港澳大湾区地理几何中心的广州市南沙区。
研究院由中国科学院院士、复旦大学校长金力担任院长,复旦大学生命科学学院院长、遗传工程国家重点实验室主任林鑫华教授担任执行院长,围绕重大疾病精准防诊治研究,设立遗传疾病、肿瘤防治、神经疾病和老年健康4个研究所;聚焦重大产业技术方向,设立健康医疗电子、智能医学、线粒体遗传与健康、类器官与再生医学、细胞治疗与免疫治疗、微生物与免疫、原创新药、精准诊断和基因组技术9个研究中心;以提供生物医学高端技术服务为目标,设立核酸组学、蛋白质组学与糖组学、代谢组学、单细胞与空间组学、类器官与细胞治疗、分子与细胞影像、实验动物中心、生物样本库、精准医学大数据和创新医疗器械10个高水平公共技术服务平台。研究院现已获批广东省高水平创新研究院和广东省博士后创新实践基地建设,是国家自然科学基金、省自然科学基金的依托单位。
研究院将面向世界生物医学科技前沿、面向健康中国重大战略需求、面向服务广东省和大湾区高质量发展主战场、面向人民健康,锐意创新,努力奋斗,持续产出国际领先的前沿成果和关键技术,全力打造国际一流的精准医学科研重镇和人才高地,努力孕育以源头创新为驱动的世界级精准医学产业集群,为中国和大湾区加快形成精准医学全球科创新高地和新兴生物产业全球重要策源地贡献自己的力量!
【招聘岗位】
一、博士后2名(复旦大学博士后流动站)
(一)岗位职责
1.搭建肿瘤免疫多维度大数据数据分析流程,进行分析和知识发现;
2.开发基于多组学和大数据融合的抗肿瘤药物和毒性预测模型;
3.解析疗效和毒性的分子机理,全面评估患者治疗的预后等;
4.发表高水平学术论文,鼓励探索开发新的研究思路和方向。
(二)应聘条件
1.已获得博士学位不超过三年或即将获得计算生物学、生物信息学、肿瘤学、分子细胞生物学、基因组科学、免疫学、计算机科学、机器学习、大数据科学等相关专业博士学位,年龄不超过35周岁;
2.熟悉组学的处理流程和分析方法,如单细胞多组学、转录组学、蛋白质组学、代谢组学或微生物组学等,有较强的数据敏感性;
3.具备优秀的英文读写和表达能力,以第一或通讯作者(含共同)身份在相关领域发表过SCI论文;
4.擅长至少一种常用的编程语言(R、Python、C、C++、JAVA等),熟悉Unix/Linux操作环境,有大数据分析经验者为佳;
5.拥有以下经验的申请人优先:单细胞测序分析或空间组学分析、组学多维度数据融合、癌症组学分析、机器学习和深度学习等;
6.诚信踏实、责任心强,具备良好的学术道德、学习能力、沟通能力和团队协作精神。
(三) 岗位待遇
【薪酬福利】
1.博士后聘用期两年,提供有市场竞争力的薪酬福利;
2.根据获得的博士后有关项目计划支持情况,以及在站期间取得的科研业绩,发放相应补贴与绩效奖励;
3.按标准缴纳五险一金,享受带薪年假、节日慰问、员工体检等福利,协助解决住房、子女入学及健康保障等问题;
4.博士后人员进站后,可自愿选择落户广州市南沙区,其配偶及未成年子女可办理随迁入户;
5.研究院可协助落户南沙的博士后申请南沙区新引进人才生活补贴待遇12万元/人;
6.提供充足科研经费和实验室空间,配备所需的实验条件,提供良好的工作环境、办公设备和一流的科研平台。
(注:与政策有关的内容均以广东省、广州市及南沙区文件为准,如政策变化相关补贴会随之变化。)
【人才发展】
1.由院士等领衔科学家带领指导,与优秀科研创新团队共事,提供个人学术能力培训和职业发展规划指导;
2.积极支持并协助博士后申请各类博士后项目,包括广东省海外博士后人才支持项目、中国博士后科学基金项目、国家自然科学基金委-青年科学基金、广东省、广州市和南沙区各类基金项目以及各种人才资助计划等;
3.积极支持博士后参加国内外高水平学术会议;
4.在博士后站工作期间计入我院工龄,可以参加研究院的职业技能培训,进一步提升自我职业能力,并可按相关规定和程序参加科研岗位序列的晋升评估及职称评审;
5.博士后出站将获得复旦大学流动站博士后证书,优秀的出站博士后可优先聘任研究院助理研究员等其他全职岗位。
二、生信工程师1名
(一)岗位职责
1.维护和管理实验室的服务器和工作站,搭建多维度大数据数据分析流程;
2.协助课题组组长处理行政事务和管理实验室;
3.在课题组组长的指导下申请课题并开展科研项目。
(二)应聘条件
1.具有生物信息学、计算机科学等相关专业硕士研究生及以上学历,有肿瘤学、分子细胞生物学、免疫学相关研究背景者优先;
2.科研思路清晰,生物学知识扎实,能积极协助课题组组长开展课题研究并指导带教研究生实验,负责实验室服务器日常维护和数据管理;3.做事认真负责、耐心细致、踏实肯干,有良好的沟通能力和团队合作精神。
4.近五年以第一作者在国际知名刊物发表SCI论文不少于1篇。
(三) 岗位待遇
提供有市场竞争力的福利待遇。
【应聘方式】
欢迎所有符合条件的人员申请。申请人请将以下材料通过电子邮件发送至邮箱:hr@ipm-gba.org.cn(付老师),邮件标题请注明“应聘景莹课题组+岗位名+本人姓名”:
1.个人简历(包括学习经历、工作或科研经历及主要成就等);
2.申请信(包括研究陈述和未来计划等);
3.三位推荐人的姓名、职位以及联系方式。
对符合条件的应聘者我们将尽快安排面试。
欢迎热爱生命科学研究、有志于推动精准医学发展的青年才俊加盟!
粤港澳大湾区精准医学研究院(广州)孟庆航课题组博士后招聘启事
发布时间:2023/05/06
【招聘岗位】
招聘博士后2名(出站将获得复旦大学生命科学学院博士后证书)。
方向一(心脏纤维化的分子机制及药物筛选):
(一) 岗位职责
1.以类器官为模型,学习并建立高通量小分子药物以及CRISPR/Cas9筛选平台(细胞培养、高通量文库构建等);
2.与团队协作,整合临床发现、多组学以及表型组学大数据;
3.发表高水平学术论文,鼓励探索开发新的研究思路和方向;
4.独立或协助课题组组长申请国内外的科研项目;
5.对日常科研、实验记录负责,对学术不端行为零容忍;
6.协助指导实验室科研助理及其他工作人员的科研工作。
(二)应聘条件
1.已获得博士学位不超过三年或即将获得药物化学、药理学、有机化学、分析化学、分子生物学、细胞生物学、临床医学等相关领域博士学位,年龄不超过35周岁;
2.熟悉生物实验室常规实验技术,如细胞培养、分子克隆、蛋白制备与检测等;
3.具备优秀的英文读写和表达能力,以第一或通讯作者(含共同)身份在相关领域发表过SCI论文;
4.拥有类器官建模或药物筛选经历者优先;
5.诚信踏实、责任心强,具备良好的学术道德、学习能力、沟通能力和团队协作精神。
方向二(胚胎发育过程中心脏前体细胞的命运决定机制):
(一) 岗位职责
1.在课题组组长指导下,结合类胚(embryoid)培养和小动物模型,进行心脏早期发育的研究;
2.综合应用和掌握分子、细胞、遗传、生化等实验技术,解析发育过程中的相关分子机制;
3.发表高水平学术论文,鼓励探索开发新的研究思路和方向;
4.独立或协助课题组组长申请国内外的科研项目;
5.对日常科研、实验记录负责,对学术不端行为零容忍;
6.协助指导实验室科研助理及其他工作人员的科研工作。
(二)应聘条件
1.已获得博士学位不超过三年或即将获得发育生物学、细胞生物学、分子生物学、遗传学等相关专业博士学位,年龄不超过35周岁;
2.熟悉生物实验室常规实验技术,如细胞培养、分子克隆、蛋白制备与检测等;
3.具备优秀的英文读写和表达能力,以第一或通讯作者(含共同)身份在相关领域发表过SCI论文;
4.拥有发育生物学相关研究经历者优先;
5. 诚信踏实、责任心强,具备良好的学术道德、学习能力、沟通能力和团队协作精神。
【岗位待遇】
(一)薪酬福利
1.博士后聘用期两年,提供有市场竞争力的薪酬福利;
2.根据获得的博士后有关项目计划支持情况,以及在站期间取得的科研业绩,发放相应补贴与绩效奖励;
3.按标准缴纳五险一金,享受研究院正式员工同等的其他福利,协助解决住房、子女入学及健康保障等问题;
4.博士后人员进站后,可自愿选择落户广州市南沙区,其配偶及未成年子女可办理随迁入户;
5.研究院可协助落户南沙的博士后申请南沙区新引进人才住房补贴待遇;
6.提供充足科研经费和实验室空间,配备所需的实验条件,提供良好的工作环境、办公设备和一流的科研平台。
(注:与政策有关的内容均以广东省、广州市及南沙区文件为准,如政策变化相关补贴会随之变化。)
(二)人才发展
1.由院士等领衔科学家带领指导,与优秀科研创新团队共事,提供个人学术能力培训和职业发展规划指导。
2.积极支持并协助博士后申请各类博士后项目,包括广东省海外博士后人才支持项目、中国博士后科学基金项目、国家自然科学基金委-青年科学基金、广东省、广州市和南沙区各类基金项目以及各种人才资助计划等。
3.积极支持博士后参加国内外高水平学术会议。
4.在博士后站工作期间计入我院工龄,可以参加研究院的职业技能培训,进一步提升自我职业能力,并可按相关规定和程序参加科研岗位序列的晋升评估及职称评审。
5.博士后出站将获得复旦大学流动站博士后证书,优秀的出站博士后可优先聘任研究院助理研究员等其他全职岗位。
【应聘方式】
各申请人请将以下材料通过电子邮件发送至邮箱:hr@ipm-gba.org.cn(付老师),邮件标题请注明“应聘精准医研院-孟庆航课题组博士后-本人姓名”:
1.个人简历(包括学习经历,工作或者科研经历和主要成就等);
2.不超过3篇代表性论文。
对符合条件的应聘者我们将尽快安排面试。
【课题组介绍】
孟庆航,粤港澳大湾区精准医学研究院(广州)青年研究员,课题组组长。清华大学学士、硕士,辛辛那提大学医学院博士。博士后阶段在美国辛辛那提儿童医院(CCHMC)/霍华德·休斯医学研究院(HHMI)师从Jeff Robbins和Jeff Molkentin教授进行心血管疾病方面的研究;之后在辛辛那提儿童医院任PI,与Jeff Molkentin教授合作进行独立的研究工作。研究方向包括:①以小鼠和类器官为模型进行纤维化致病机制及治疗方向的研究。②以小鼠和类胚为模型进行心脏早期发育相关机制的研究。截止目前,已发表SCI论文21篇,其中以第一或共同一作者在Circulation Research, Nature Cardiovascular Research, PNAS, Protein & Cell, Cancer Letters等国际知名杂志发表论文11篇。主持美国心脏协会(AHA)博士后基金一项,职业发展奖励基金一项,骨干参与科技部重点研发项目一项。
合作导师:林鑫华教授,首批“国家高级人才计划”引进人才,复旦大学生命科学学院院长,粤港澳大湾区精准医学研究院(广州)执行院长,复旦大学遗传学研究所所长,遗传工程国家重点实验室主任。国家重大科学研究计划(973)首席科学家。主要研究信号转导、转录调控和表观遗传对内脏器官(肠、肺等)的稳态维持、组织再生和干细胞调控的作用机制,成果被Nature综述类杂志重点介绍,关于蛋白糖在形态发生素浓度梯度形成的研究被认为是发育生物学领域的重大发现。
【研究院介绍】
粤港澳大湾区精准医学研究院(广州)(Greater Bay Area Institute of Precision Medicine(Guangzhou),英文缩写:GBA-IPM)(以下简称“研究院”)是由广州市人民政府、广州南沙经济技术开发区管委会和复旦大学三方共同举办的省属事业单位,坐落于粤港澳大湾区地理几何中心的广州市南沙区。
研究院是由广州市人民政府、广州南沙经济技术开发区管委会和复旦大学三方共同举办的省属事业单位,由中国科学院院士、复旦大学校长金力担任院长,复旦大学生命科学学院院长、遗传工程国家重点实验室主任林鑫华教授担任执行院长,围绕重大疾病精准防诊治研究,设立遗传疾病、肿瘤防治、神经疾病和老年健康4个研究所;聚焦重大产业技术方向,设立健康医疗电子、智能医学、线粒体遗传与健康、类器官与再生医学、细胞治疗与免疫治疗、微生物与免疫、原创新药、精准诊断和基因组技术9个研究中心;以提供生物医学高端技术服务为目标,设立核酸组学、蛋白质组学与糖组学、代谢组学、单细胞与空间组学、类器官与细胞治疗、分子与细胞影像、实验动物中心、生物样本库、精准医学大数据和创新医疗器械10个高水平公共技术服务平台。研究院现已获批广东省高水平创新研究院和广东省博士后创新实践基地建设,是国家自然科学基金、省自然科学基金的依托单位。
研究院将面向世界生物医学科技前沿、面向健康中国重大战略需求、面向服务广东省和大湾区高质量发展主战场、面向人民健康,锐意创新,努力奋斗,持续产出国际领先的前沿成果和关键技术,全力打造国际一流的精准医学科研重镇和人才高地,努力孕育以源头创新为驱动的世界级精准医学产业集群,为中国和大湾区加快形成精准医学全球科创新高地和新兴生物产业全球重要策源地贡献自己的力量!
热忱欢迎海内外优秀中青年学者和产业化人才加盟!
粤港澳大湾区精准医学研究院(广州) 原创新药研究中心姚贵阳课题组招聘启事
发布时间:2022/12/22
【研究院介绍】
粤港澳大湾区精准医学研究院(广州)【Greater Bay Area Institute of Precision Medicine(Guangzhou),英文缩写:GBA-IPM】(以下简称“研究院”)是由广州市人民政府、广州南沙经济技术开发区管委会和复旦大学三方共同举办的省属事业单位,坐落于粤港澳大湾区地理几何中心的广州市南沙区。
研究院由中国科学院院士、复旦大学校长金力担任院长,复旦大学生命科学学院院长、遗传工程国家重点实验室主任林鑫华教授担任执行院长,围绕重大疾病精准防诊治研究,设立遗传疾病、肿瘤防治、神经疾病和老年健康4个研究所;聚焦重大产业技术方向,设立健康医疗电子、智能医学、线粒体遗传与健康、类器官与再生医学、细胞治疗与免疫治疗、原创新药、精准诊断和基因组技术8个研究中心;以提供生物医学高端技术服务为目标,设立核酸组学、蛋白质组学、代谢组学和精准医学大数据等10个高水平公共技术服务平台。
【课题组介绍】
姚贵阳,粤港澳大湾区精准医学研究院(广州)青年研究员,偶联药物实验室课题组组长,广州南沙区高端领军人才,洪堡学者,2016年博士毕业于东南大学(中科院深圳先进技术研究院联合培养),2017-2021年在柏林工业大学从事药效荷载(payload)的开发及其在偶联药物中的应用,课题组致力于环肽药物、抗体偶联药物(ADCs)和溶酶体靶向嵌合体(LYTACs)等新型药物形式的开发和应用。以第一作者或通讯作者在J. Am. Chem. Soc.,Nat. Commun.,J. Med. Chem.,等杂志上发表论文20余篇,申请授权多项PCT国际专利和国内专利,其中多项研究成果被Faculty 1000等作为亮点推荐。主持国家自然科学基金和省、市等多项项目。
【招聘岗位】
一、博士后1名 (复旦大学博士后流动站)
(一) 岗位职责
1.独立完成课题组组长布置的科研任务,设计并执行新型生物药候选分子的合成发现,主要包括多肽及蛋白、抗体药物等;
2.结合自身研究方向积极申请各类科研项目,发表高水平研究论文,申请相关专利;
3.协调课题组之间或与其他单位的合作,协助指导实验室科研助理的科研工作;
4.完成原创新药中心及课题组组长安排的其他任务。
(二)应聘条件
1.已获得博士学位不超过三年或即将获得药物化学、化学生物学、分子生物学、细胞生物学等相关专业的博士学位,年龄不超过35周岁;
2.动手能力强并具备优秀的英文读写和表达能力,以第一作者身份(含共同)在相关领域发表过SCI论文;
3.具备扎实的药物化学或生物学专业知识,有抗体偶联药物或抗体药物等相关研究背景者优先;
4.具有制备人源化单克隆抗体、工程化抗体药物和细胞活性筛选经验者优先;
5.具有较强的沟通能力和团队合作精神,具有独立工作能力,为人诚信踏实且责任感强。
(三) 岗位待遇
1.薪酬:
(1)博士后聘用期两年,提供有市场竞争力的薪酬福利;
(2)根据获得的博士后有关项目计划支持情况,以及在站期间取得的科研业绩,发放相应补贴与绩效奖励;
2.福利:
(1)按标准缴纳五险一金,享受研究院正式员工同等的其他福利,协助解决住房、子女入学及健康保障等问题;
(2)博士后人员进站后,可自愿选择落户广州市南沙区,其配偶及未成年子女可办理随迁入户;
(3)研究院可协助落户南沙的博士后申请南沙区新引进人才住房补贴待遇;
(4)提供充足科研启动经费和实验室空间,配备所需的实验条件,提供良好的工作环境、办公设备和一流的科研平台;
(5)其它福利待遇参照研究院相关规定执行。
3. 人才培养及发展:
(1)提供个人学术能力培训和职业发展规划指导;
(2)积极支持并指导申报博士后科学基金、国家自然科学基金委-青年科学基金、广东省、广州市和南沙区各类基金项目以及各种人才资助计划等;
(3)积极支持博士后参加国内外高水平学术会议;
(4)在博士后站工作期间计入研究院工龄,可以参加研究院的职业技能培训,进一步提升自我职业能力,并可按相关规定和程序参加科研岗位序列的晋升评估及广东省职称评审;
(5)博士后出站将获得复旦大学流动站博士后证书,优秀的出站博士后可优先聘任研究院的全职岗位。
二、科研助理1名
(一) 岗位职责
1.积极主动完成课题组组长安排的工作任务,包括试剂耗材的订购与管理、仪器设备的采购与维护、课题经费管理和财务报销等工作;
2.负责肿瘤细胞培养、稳转细胞株构建、药物体外活性检测,负责抗肿瘤药物体内、外药效评价等工作。
(二)应聘条件
1.本科及以上学历,硕士学历者优先,具有肿瘤生物学、合成药物学、分子生物学、细胞生物学或者相关领域的研究经历,熟练掌握动物模型研究经验者优先;
2.身体健康,具备良好的学术道德及团队协作精神,有上进心,善于独立思考,执行力强;
3.对肿瘤治疗领域具有好奇和热情,性格友善,有团队合作精神。
(三) 岗位待遇
提供有市场竞争力的福利待遇。
【应聘方式】
欢迎所有符合条件的人员申请。申请人请将以下材料通过电子邮件发送至邮箱:hr@ipm-gba.org.cn(付老师),邮件标题请注明“应聘姚贵阳课题组+岗位名+本人姓名”:
1.个人简历(包括学习经历、工作或科研经历及主要成就等);
2.申请信(包括研究陈述和未来计划等);
3.三位推荐人的姓名、职位以及联系方式。
对符合条件的应聘者我们将尽快安排面试。
欢迎热爱生命科学研究、有志于推动精准医学发展的青年才俊加盟!
粤港澳大湾区精准医学研究院(广州)科研人员招聘启事
发布时间:2022/11/09
一、研究院介绍
粤港澳大湾区精准医学研究院(广州)【Greater Bay Area Institute of Precision Medicine(Guangzhou)】(以下简称“研究院”)是由广州市人民政府、广州南沙经济技术开发区管委会和复旦大学三方共同举办的省属事业单位,坐落于粤港澳大湾区地理几何中心的广州市南沙区。
研究院由中国科学院院士、复旦大学校长金力担任院长,复旦大学生命科学学院院长、遗传工程国家重点实验室主任林鑫华教授担任执行院长,围绕重大疾病精准防诊治研究,设立遗传疾病、肿瘤防治、神经疾病和老年健康4个研究所;聚焦重大产业技术方向,设立健康医疗电子、智能医学、线粒体遗传与健康、类器官与再生医学、细胞治疗与免疫治疗、原创新药、精准诊断和基因组技术8个研究中心;以提供生物医学高端技术服务为目标,设立核酸组学、蛋白质组学、代谢组学和精准医学大数据等10个高水平公共技术服务平台。
二、专业方向
前沿研究方向:
遗传学、干细胞生物学、生理学、病理学、病原生物学、免疫学、肿瘤生物学、代谢生物学、神经生物学、药理学、药物化学、药物分析、药物基因组学、生物信息学、生物医学大数据与人工智能、生物医学工程及相关前沿交叉方向等。
应用转化方向:
临床用生命组学新技术及新产品研发;生物医学大数据技术、数据库产品与人工智能产品研发;重大疾病临床精准防诊治方案、临床决策支持系统及相关产品研发;创新医疗器械与生物医学新仪器、新设备研发;生物标志物与分子诊断产品研发;智慧病理与生物医学影像技术与产品研发;干细胞、细胞治疗与免疫治疗技术与产品研发;抗体药物、蛋白质药物、疫苗、天然药物、靶向药物等创新药物研发。
三、招聘岗位介绍
(一)招聘部门
遗传疾病研究所:聚焦遗传疾病、罕见病等,解析疾病发生发展机理,研发早诊早筛与基因治疗等新技术新方法。
肿瘤防治研究所:针对常见恶性肿瘤,开展流行病学和精准防诊治方案研究。
神经疾病研究所:围绕神经疾病、精神心理疾病开展精准防诊治方案研究。
老年健康研究所:解析增龄相关生理病理机制,针对常见老年疾病,发展早期诊断和康复治疗方法。
健康医疗电子研究中心:研发、设计面向大众健康及保健的电子医疗设备,用于远程医疗、移动医疗、智慧医疗和精准医疗等相关领域。
智能医学研究中心:以数据为基础,以算法为核心,解析疾病风险,探索医药靶点,增强临床决策,改善人类生活。
线粒体遗传与健康研究中心:立足于阐明线粒体遗传在疾病发生、预防与治疗中的重要作用和具体机制,进行科学研究与社会服务。
类器官与再生医学研究中心:主要以人类疾病类器官生物样本库、类器官培育、类器官高通量药敏系统、类器官疾病及再生医学等前沿技术开发与应用为研究内容的创新型转化医学研究中心,正在开发类器官精准医学应用和再生医学新产品,努力建成世界一流的类器官和再生医学转化研究机构。
细胞治疗与免疫治疗研究中心:聚焦恶性肿瘤、自体免疫性疾病等重大人类疾病,以细胞治疗与免疫治疗的前沿核心技术开发为源头,以临床应用为目标,发展新的治疗策略与方法。
原创新药研究中心:以原创性研究成果为源头,面向重大疾病需求,发现新型药物靶点,开发新型动物模型,阐明分子药理作用机制,以此为基础精准创制新形态药物。
精准诊断研究中心:基于多组学技术,发现新型生物标志物,研发用于疾病早筛、早诊和伴随诊断的新产品。研发分子病理和分子影像诊断新技术和新产品。
基因组技术研究中心:以人类基因组、宏基因组、基因编辑、基因治疗等前沿技术研发为基础,进而将创新成果赋能临床转化的研究中心。
(二)招聘岗位及任职条件
研究所所长/研究中心主任
岗位职责:
1.根据研究院发展需要,作为研究所/研究中心负责人开展人才引进工作,组建研究所/研究中心学术团队,指导研究员、博士后,带领学术团队开展科研和产业化工作;
2.本学科领域具有广泛的国际学术影响力或掌握关键核心技术、能够解决关键技术难题;
3.具有科技领军才能和团队组织能力,能够组织策划和承担国家、省级重大科研项目。
任职条件:
1.恪守科学道德,学风正派、诚实守信、严谨治学、尊重他人、团结协作;
2.在本研究领域开展了较为系统的研究工作,做出过具有国际影响力的研究成果,在重要刊物上发表过有影响的学术论文或掌握关键核心技术、拥有重要的发明专利或产业化成果等;
3.有能力带领团队在本领域开展研究并做出具有国际水平或重大产业转化潜力的创新成果。
资深研究员
岗位职责:
1.根据研究院发展需要,开展人才引进工作,争取和承担科技任务并组建学术团队,承担技术骨干岗位职责,指导青年研究员、博士后,带领学术团队开展科研和产业化工作;
2.面向国家重大战略需求和国际科学与技术前沿,开展原创性、重大理论与实践问题研究和关键共性技术研究,积极开拓新的研究方向或从事高水平技术攻关难题;
3.作为通讯作者在领域顶尖杂志发表系列高水平研究论文,申请一批高质量发明专利。
任职条件:
1.年龄一般不超过55周岁;
2.在国内外知名高校、研究院所、国内外知名企业担任正教授或相当职务;
3.具有世界一流的研究水平或广泛国际学术影响力。
高级研究员
岗位职责:
1.根据研究院发展需要,争取和承担科技任务并组建学术团队,有成为该领域学术或技术带头人或杰出人才的发展潜力,指导青年研究员、博士后,带领学术团队开展科研和产业化工作;
2.面向国家重大战略需求和国际科学与技术前沿,开展原创性、重大理论与实践问题研究和关键共性技术研究;
3.作为通讯作者在领域顶尖杂志发表系列高水平研究论文,申请一批高质量发明专利。
任职条件:
1.年龄一般不超过50周岁;
2.在国内外知名高校、研究院所、国内外知名企业担任副教授或相当职务;
3.具有世界领先的研究水平或较高国际学术影响力。
研究员
岗位职责:
1.根据研究院发展需要,协助开展人才引进工作,组建学术团队,指导博士后、科研助手,带领学术团队开展科研和产业化工作;
2.面向国家重大战略需求和国际科学与技术前沿,开展原创性、重大理论与实践问题研究和关键共性技术研究;
3.作为通讯作者在领域顶尖杂志发表系列高水平研究论文,申请一批高质量发明专利。
任职条件:
1.年龄一般不超过45周岁;
2.在国内外知名高校、研究院所、国内外知名企业担任助理教授或相当职务;
3.在本领域具有突出的研究水平或一定的国际学术影响力。
青年研究员
岗位职责:
1.获得国家级人才计划项目支持,指导博士后、科研助手开展科研和产业化工作;
2.面向国家重大战略需求和国际科学与技术前沿,开展原创性、重大理论与实践问题研究和关键共性技术研究;
3.作为通讯作者在领域权威杂志发表系列高水平研究论文,申请高质量发明专利。
任职条件:
1.年龄不超过40周岁;
2.取得国内外知名大学博士学位,在国内外知名高校、科研机构或知名企业研发机构完成了严格的博士后训练,具有突出的发展潜力。
(三)福利待遇
1.按标准缴纳五险一金,提供具有国际竞争力的薪酬和福利待遇;
2.提供充足科研启动经费和实验室空间,配备所需的实验条件,提供良好的工作环境、办公设备和一流的科研平台;
3.可通过复旦大学学术评估程序,聘为复旦大学特聘教授、研究员或青年研究员,并认定为复旦大学研究生导师,按规定配备研究生名额;
4.根据相应条件支持申请者以研究院为依托单位申报合适的国家级人才计划,协助申报广州南沙区高端领军人才(包括杰出人才、优秀人才、青年后备人才等)以及各层级政府高层次人才补贴,享受相应的人才计划支持政策;
5.协助办理户口落户和子女入园/学;
6.协助外籍员工办理工作许可和居留许可。
(四)联系我们
有意申请者请将详细简历(包括学习经历、科研或工作经历、主要学术方向及代表性贡献、代表性论文列表(不超过10篇)、负责和参与的产业化项目简介、获得奖励及荣誉等)通过电子邮件发送至hr@ipm-gba.org.cn(付老师),邮件标题请注明“研究所/研究中心-专业方向-岗位-姓名”。
本招聘启事长期有效,额满为止。
诚聘 | 精准医研院-神经疾病研究所-鲁伯埙课题组招聘启事
发布时间:2022/04/06
粤港澳大湾区精准医学研究院(广州)(Greater Bay Area Institute of Precision Medicine(Guangzhou),英文缩写:GBA-IPM)(以下简称“研究院”)是由广州市人民政府、广州南沙经济技术开发区管委会和复旦大学三方共同举办的省属事业单位,坐落于粤港澳大湾区地理几何中心的广州市南沙区。
研究院由中科院院士金力领衔担任院长,围绕重大疾病精准防诊治研究,设立遗传疾病、肿瘤防治、神经疾病、老年健康4个研究所,健康医疗电子、智能医学、线粒体遗传与健康、类器官与再生医学、细胞治疗与免疫治疗、原创新药、精准诊断等8个研究中心,以及核酸组学、蛋白质组学、精准医学大数据等10个高水平公共技术服务平台。
鲁伯埙课题组主要从事转化医学领域研究,专注于“不可成药”靶点的靶向策略及相关机制。因课题需要,特面向海内外公开招聘优秀博士后1名。
【课题组长简介】

鲁伯埙,复旦大学研究员、博士生导师,粤港澳大湾区精准医学研究院(广州)博士后合作导师。课题组组长先后获得教育部优秀成果奖(青年科学奖)、科学探索奖、谈家桢创新奖、吴瑞纪念基金会“顾孝诚奖”等科研奖励,获得国家“杰出青年”、“优秀青年”、英国医学会“高级牛顿学者”等人才项目称号,并担任国际神经学会(SFN)出版委员会委员。课题组组长长期从事神经退行性疾病相关研究,近年以通讯作者发表研究论文30余篇于《自然》(Nature)(2019,并入选《自然》(Nature)评选的“2019年度十大杰出论文”(“10 remarkable papers from 2019”))、《e生命》(eLife (2015))、《自然-神经科学》(Nature Neuroscience(2013))、《自然-化学生物学》(Nature Chemical Biology(2017))、《细胞研究》(Cell Research (2017,2021))、Brain (2018)、《美国科学院院报》(PNAS(2022))等期刊。实验室拥有完善的技术设备和充分的经费保障。
【招聘启事】
现公开招聘1名博士后,出站后将颁发复旦大学生物学科博士后证书。
(一)岗位职责
1.在课题组组长及Co-PI指导下独立开展科研工作并协助转化医学平台建设;
2.独立或协助课题组组长申请国内外的科研项目;
3.对日常科研和实验记录诚信负责,对学术不端的行为零容忍;
4.协调课题组与其他课题组或单位的合作;
5.协助指导实验室科研助理及其他工作人员的科研工作;
6.基于课题组前期筛选工作进行转化医学项目研究。
(二)应聘条件
1.身体健康,可稳定全职工作至少2年;
2.具有药物化学、药理学、基础医学、神经生物学、分子生物学、细胞生物学、生物化学等博士学位,具有分子细胞实验经验以及独立数据分析作图和英文写作能力。优先考虑具有化学生物学、药物信息与设计、药物合成及优化等研究经历者;
3.近三年以第一作者(排第一位)的身份在具有广泛影响力的杂志(具体标准参考中科院期刊分类标准和面试专家组的共识)上至少发表过一篇论文;
4.为人诚信,工作踏实,积极主动,有合作精神。
(三)岗位待遇
1.博士后聘用期两年,提供有市场竞争力的薪酬福利;
2.提供充足科研经费和一流的科研平台,根据工作能力和贡献发放相应补贴与绩效奖励;
3.鼓励申请国家自然科学基金、博士后基金、广东省、广州市和南沙区各种人才资助计划等各类项目;
4.按标准缴纳五险一金,提供带薪年假等全方位福利,协助解决住房、子女入学及健康保障等问题;
5.其它福利待遇参照研究院相关规定执行。
【应聘方式】
欢迎所有符合条件的人员申请。请申请人将以下材料通过电子邮件发送至邮箱:hr@ipm-gba.org.cn(付老师),邮件标题请注明“应聘精准医研院-鲁伯埙课题组-博士后-本人姓名”:
1.个人简历(包括教育及工作经历、主要研究经历与内容、代表性学术论文、奖励、研究方向等)
2.申请信(包括研究陈述和未来计划等)
3.三位推荐人的姓名、职位以及联系方式
4.不超过三篇代表性论文
诚聘 | 精准医研院-健康医疗电子研究中心-张洪滔课题组招聘启事
发布时间:2022/04/06
粤港澳大湾区精准医学研究院(广州)【Greater Bay Area Institute of Precision Medicine (Guangzhou)】(下称“研究院”)健康医疗电子研究中心张洪滔课题组拟在智能可穿戴方向招聘博士后3名,出站后将颁发复旦大学电子信息学科博士后证书。
【课题组介绍】

张洪滔,英国伦敦大学玛丽女王学院博士,英国埃塞克斯大学博士后,于2022年全职加入研究院并担任青年研究员,组建智能可穿戴实验室。课题组致力于运用人工智能(AI)和物联网(IoT)技术,研发医疗级的智能可穿戴设备,为老年人、残障人士、心血管疾病患者以及心智障碍患者提供健康关怀和早期诊断服务。
课题组组长从2015年开始在英国创新署(Innovate UK)的资助下从事智能可穿戴设备的研究和产业转化相关工作。同时,课题组组长曾在英国的高科技公司担任研发主管,其成果获得多项发明专利并成功转化成商业化产品在多国销售。课题组组长以第一作者或者通讯作者在《计量与控制学会汇刊》(Transactions of the Institute of Measurement and Control)、《应用物理学快报》(Applied Physics Letters)等国际知名期刊发表多篇论文。此外,课题组组长还主持和参与了英国创新署和英国工程和自然科学研究委员会(EPSRC)多个基金项目。
【合作导师】
詹义强
复旦大学信息科学与工程学院副院长、研究员、博士生导师。长期从事新型半导体光电子器件的研究,主要研究有机和有机无机杂化半导体在传感器、光电探测等领域的应用。至今在《科学》(Science)、《先进材料》(Adv. Mater.)、《纳米能源》(Nano Energy)和《先进功能材料》(Adv. Fun. Mater.)等SCI杂志发表研究论文百余篇。获得2013年度上海市自然科学奖二等奖,并先后承担国家自然科学基金委面上项目、军委装备发展部共用技术项目、上海市科技创新行动计划、浦江人才计划等多个国家及省部级科研项目。受邀担任美国能源部、罗马尼亚国家发展创新委员会、香港研资委国际评议专家。
刘 骁
复旦大学信息科学与工程学院教授、博士生导师,国家海外高层次引进人才。主持和参与中、英、美和欧盟多项前沿侵入式神经调控芯片和可穿戴式电子设备的研发,包括人工耳蜗、可抑制晕眩的前庭神经刺激器、脊髓刺激器、迷走神经刺激器、深脑刺激器、可治疗儿童夜间遗尿症的智能穿戴式设备、基于射频识别(RFID)技术的无线药剂传感器、可穿戴式生物阻抗成像系统等。2018年,被英国工程与物理科学研究院(EPSRC)授予英国科科学与创新研究员(UK Research and Innovation Fellow)称号。他是电气与电子工程师协会(IEEE)下属的生物和生命科学电路与系统(Biomedical and Life Science Circuits and Systems)技术委员会委员,2016至2019年担任《电气与电子工程师协会电路与系统期刊》(IEEE Transactions on Circuits and Systems I: Regular Papers)副主编。主要研究方向包括模拟和混合信号集成电路设计、生物医疗电子、神经调控、可穿戴式电子、无线传感技术、片上系统和微系统设计、微电子传感器。
陈 炜
复旦大学教授、博士生导师,国家海外高层次人才引进专家,担任信息科学与工程学院智慧医疗电子中心主任、人类表型组研究院生物电及睡眠表型平台负责人、电气与电子工程师协会(IEEE)传感器和系统理事会中国分会主席;医学与生物学工程学会(IEEE EMBS)可穿戴生物医学传感器与系统技术委员会区域代表;IEEE JBHI,IEEE TNSRE,Frontiers等领域顶尖期刊副主编,生物医学工程领域综述期刊IEEE RBME执行主编。在国际顶尖杂志及会议发表论文200余篇,主持并参加科技部重点专项、上海市科委、欧盟等十余项重要项目。
陈炜教授长期从事融合信息科学、临床医学、传感技术、和人工智能交叉学科的新型医学健康监测系统的工作,研究精准舒适的多模态人体生理及行为参数监测系统及数据融合分析,在包括原创原型系统研发与临床验证等方面做出了开创性和突破性的贡献。主要研究包括新生儿监护、老年人监护、睡眠监护、脑活动监测与分析、心脑血管及神经系统疾病监护、智能机器人等领域。
【研究院介绍】
研究院由广州市人民政府、广州南沙经济技术开发区管委会、复旦大学共同举办的省属事业单位,坐落于粤港澳大湾区地理几何中心的广州市南沙区。研究院由中科院院士、复旦大学校长金力担任院长,围绕重大疾病精准防诊治研究,设立遗传疾病、肿瘤防治、神经疾病和老年健康4个研究所,健康医疗电子、智能医学、线粒体遗传与健康、类器官与再生医学、细胞治疗与免疫治疗、原创新药、精准诊断和基因组技术8个研究中心,以及核酸组学、蛋白质组学、代谢组学和精准医学大数据等10个高水平公共技术服务平台。
【招聘信息】
现公开招聘3名博士后,出站后将颁发复旦大学电子信息学科博士后证书。
(一)岗位职责
1.在课题组组长的指导下独立开展科研工作;
2.独立或协助课题组组长申请国内外科研项目;
3.对日常科研和实验记录诚信负责,对学术不端的行为零容忍;
4.熟悉嵌入式开发的工具和编程语言或熟悉机器学习相关编程语言和工具;
5.协调课题组与其他课题组或单位的合作;
6.协助指导实验室科研助理及其他工作人员的科研工作。
(二)研究方向
1.穿戴式电子设备方向:柔性可穿戴传感器设计,医疗级可穿戴传感器设计,低功耗电路和射频设计。
2.基于穿戴传感器算法方向:数据特征提取和融合,运动识别,心血管疾病预测,情绪检测。
(三)应聘条件
1.具有或者即将获得计算机、电子、生物等相关专业博士学位,具有扎实的本科基础知识水平和跨学科学习的能力和兴趣;
2.具有较强的动手能力,熟悉嵌入式开发的基本工具和编程语言;
3.熟悉机器学习的相关工具,编程语言和开发框架;
4.具备优秀的英文读写和结果整理能力,以第一或者通讯作者身份在相关领域发表过SCI论文。
(四)岗位待遇
1.博士后聘用期两年,提供有市场竞争力的薪酬福利;
2.提供充足的科研经费和一流的科研平台,根据工作能力和贡献发放相应补贴与绩效奖励;
3.鼓励申请国家自然科学基金、博士后基金、广东省、
广州市和南沙区各类人才资助计划或项目;
4.按标准缴纳五险一金,提供带薪年假等全方位福利,协助解决住房、子女入学及健康保障等问题;
5.其它福利待遇参照研究院相关规定执行。
【应聘方式】
欢迎所有符合条件的人员申请。请申请人将以下材料通过电子邮件发送至邮箱:hr@ipm-gba.org.cn(付老师),邮件标题请注明“应聘精准医研院-张洪滔课题组-博士后-本人姓名”:
1.个人简历(包括学习经历、工作/科研经历和主要成就等)
2.申请信(包括研究陈述和未来计划等)
3.三位推荐人的姓名、职位以及联系方式
4.不超过三篇代表性论文
•对符合条件的应聘者我们将尽快安排面试。
诚聘|精准医研院-偶联药物实验室-姚贵阳课题组招聘启事
发布时间:2022/01/11
【课题组组长】

姚贵阳,青年研究员,2016年博士毕业于东南大学,2017-2018年获德国洪堡基金会(AvH)资助与Roderich Süssmuth教授合作开展天然双环肽全合成研究。2019-2021年在柏林工业大学Peter Hildebrandt课题组从事生物电子转移过程和抗体偶联药物相关的研究。2022年1月全职加入粤港澳大湾区精准医学研究院(广州)并担任青年研究员,组建偶联药物实验室(Laboratory of drug conjugates)。现以第一作者或通讯联系人在J. Am. Chem. Soc.,J. Med. Chem.,Chem. Eur. J.等国际知名杂志上发表论文20余篇,其中多项研究成果被《有机化学》和Faculty 1000报道或推荐,获得多项国内外发明专利。
【课题组简介】
实验室以多学科交叉融合模式为基础,以建立偶联药物团队为目标,致力于多肽药物和偶联药物的研发和转化应用。课题组主要研究方向为:
(1)生物活性环肽类天然产物的全合成以及构效关系以及生物学评价;
(2)偶联药物(前药)的设计及生物活性评价;
(3)蛋白降解靶向嵌合体(PROTACs & AdTACs)的设计合成及药理学活性筛选。
课题组利用新型靶向实体结合偶联策略寻找具有产业化前景的药物分子,为精准医疗助力。
【研究院介绍】
粤港澳大湾区精准医学研究院(广州)【Greater Bay Area Institute of Precision Medicine (Guangzhou)】是由广州市人民政府、广州南沙经济技术开发区管委会、复旦大学共同举办的省属事业单位,坐落于粤港澳大湾区地理几何中心的广州市南沙区。研究院由中科院院士、复旦大学校长金力担任院长,围绕重大疾病精准防诊治研究,设立遗传疾病、肿瘤防治、神经疾病和老年健康4个研究所,健康医疗电子、智能医学、线粒体遗传与健康、类器官与再生医学、细胞治疗与免疫治疗、原创新药、精准诊断和基因组技术8个研究中心,以及核酸组学、蛋白质组学、代谢组学和精准医学大数据等10个高水平公共技术服务平台。
【招聘岗位】
一、博士后2名,出站将获得复旦大学生物学科博士后证书。
(一) 岗位职责
1.独立完成课题组长布置的科研任务,设计并执行新型生物药候选分子的合成和纯化,包括多肽合成及蛋白/抗体选择性化学修饰;
2.积极申请各类科研项目,发表高水平研究论文,申请专利;
3.协调课题组之间或与其他单位的合作;
4.协助指导实验室科研助理的科研工作;
5.完成原创新药中心及课题组安排的其他任务。
(二)应聘条件
1.具有或者即将获得有机化学、药物化学、化学生物学、分子生物学/细胞生物学等相关专业的博士学位;
2.具备扎实的有机化学、药物化学或生物学专业知识,具有多肽化学、药物化学等相关研究背景,并发表过SCI论文的研究人员优先;
3.具有制备人源化单克隆抗体以及抗体药物研究背景者优先;
4.具有细胞活性筛选经验者优先;
5.熟悉偶联药物的合成、发展和趋势,了解多肽药物化学领域最新科研进展和技术手段;
6.具有较强的沟通能力和团队合作精神,具有一定的独立工作能力,为人诚信踏实且责任感强。
(三) 岗位待遇
1.聘用期两年,提供有市场竞争力的薪酬福利;
2.提供充足科研经费和一流的科研平台,根据工作能力和贡献发放相应补贴与绩效奖励;
3.鼓励申请国家自然科学基金、博士后基金、广东省、广州市和南沙区各种人才资助计划等各类项目;
4.按标准缴纳五险一金,提供带薪年假等全方位福利,协助解决住房、子女入学及健康保障等问题;
5.其它福利待遇参照粤港澳大湾区精准医学研究院(广州)相关规定执行。
二、科研助理2名
(一) 岗位职责
1.负责多肽药物合成及纯化工作(前期会培训高效液相色谱);
2.辅助多肽自动合成仪的使用和维护保养(前期会培训自动化多肽合成仪);
3.负责维持实验室正常运转,完成领导层安排的其它任务。
(二)应聘条件
1.本科及以上学历;
2.药物化学、有机化学、化学生物学等相关专业;
3.有小分子药物合成、多肽合成经验者优先。
(三) 岗位待遇
提供有竞争力的福利待遇。
【应聘方式】
欢迎所有符合条件的人员申请。申请人请将以下材料通过电子邮件发送至以下邮箱:hr@ipm-gba.org.cn(付老师),邮件标题请注明“应聘精准医研院-姚贵阳课题组-岗位名-本人姓名”:
1.个人简历(包括学习经历、工作/科研经历和主要成就等)
2.申请信(包括研究陈述和未来计划等)
3.三位推荐人的姓名、职位以及联系方式
4.不超过三篇代表性论文
欢迎热爱生命科学研究、有志于推动精准医学、造福人民健康和改变世界的青年才俊加盟!
诚聘|精准医研院-转化生物信息学与复杂疾病实验室-陈俊芳课题组招聘启事
发布时间:2021/12/24
【课题组介绍】

陈俊芳,德国海德堡大学博士,海德堡大学精神心理健康中心研究所Research Associate,现担任粤港澳大湾区精准医学研究院(广州)青年研究员,转化生物信息学与复杂疾病课题组组长。陈俊芳博士聚焦在转化生物信息学方面的研究,尤其是通过DNA甲基化组、基因组、转录组和神经影像以及临床信息等多模态数据研发系统性计算生物学方法和可解释性机器学习模型对精神心理疾病的分子机制、个性化遗传或表观遗传风险预测和新型生物标志物鉴定等有着深入的研究,科研成果发表于JAMA Psychiatry, Schizophrenia Bulletin, Translational Psychiatry和Bioinformatics等国际知名期刊。
转化生物信息学与复杂疾病课题组(Translational Bioinformatics in Complex Disease Group)致力于应用AI和组学大数据分析方法研究复杂神经系统性疾病和衰老相关疾病的分子机制及其转化应用,全力助力精准医学。课题组注重跨学科、基础研究与转化融通,研究方向包括但不限制于以下三个方面:
1)生物机制解析:基于表观基因组学如DNA甲基化组学揭示复杂疾病和衰老的表观遗传学机制及其可塑性;
2)生物标志物鉴定:通过AI和多模态跨尺度大数据鉴定与复杂疾病和衰老相关且具有生物学意义的新型分子特征;
3)数据分析方法研发:应用机器学习、生物信息学和多组学包括单细胞组学以及神经影像学等多学科交叉前沿技术研究新型的数据分析策略。
【合作导师】
金力,中国科学院院士,复旦大学校长,复旦大学上海医学院院长,粤港澳大湾区精准医学研究院(广州)院长,教授,博导,德国马普学会外籍会员,中国医学科学院学部委员环境与预防学部副主任,中国遗传学学会副理事长,中国人类学学会副会长,“十三五”国家精准医学专项专家组长。主要研究方向为医学遗传学及遗传流行病学、人类群体遗传学和计算生物学,在Cell、Nature、Science、Nat Rev Genet、JAMA、JCI等国际重要学术刊物发表论文1300多篇,被引5.8万余次。研究成果2次荣获国家自然科学二等奖(第一完成人)。
【研究院介绍】
粤港澳大湾区精准医学研究院(广州)【Greater Bay Area Institute of Precision Medicine (Guangzhou)】是在广东省科技厅、广州市人民政府、广州南沙经济技术开发区管理委员会、复旦大学和中国联合健康产业集团有限公司五方共同支持下,由广州市人民政府、广州南沙经济技术开发区管理委员会和复旦大学共同举办的省属事业单位,坐落于粤港澳大湾区地理几何中心的广州市南沙区。
研究院由中科院院士金力教授担任院长,围绕重大疾病精准防诊治研究,设立遗传疾病、肿瘤防治、神经疾病和老年健康4个研究所,健康医疗电子、智能医学、线粒体遗传与健康、类器官与再生医学、细胞治疗与免疫治疗、原创新药、精准诊断和基因组技术8个研究中心,以及核酸组学、蛋白质组学、代谢组学和精准医学大数据等10个高水平公共技术服务平台。
【招聘岗位】
一、博士后2名,出站将获得复旦大学生物学科博士后证书。
(一) 岗位职责
1. 搭建多组学数据分析流程,进行统计分析和知识发现;
2. 开发多组学和表型组学大数据的融合和机器学习算法;
3. 解析疾病机理,发现疾病早筛和分型标志物和评估治疗效果等;
4. 发表高水平学术论文,鼓励探索开发新的研究思路和方向。
(二)应聘条件
1. 具有或者即将获得计算生物学、生物信息学、机器学习、表观遗传/基因组学、表观遗传/基因组学、生物统计学、统计遗传学、群体遗传学、流行性病学、计算机科学或者数据科学 等相关专业的博士学位;
2. 熟悉基因组、转录组或者DNA甲基化组等数据的挖掘、处理流程和分析方法,或者熟练掌握机器学习、统计模型、深度学习算法;有较强的数据敏感性;
3. 擅长至少一种编程语言(R, Python,等),熟悉Unix/Linux操作环境,有大数据分析经验者为佳;
4. 拥有以下经验的优先:DNA甲基化组学分析、多组学数据融合、统计模型或者机器学习算法应用/开发、可解释性机器学习、时间序列分析等;
5. 具备优秀的英文读写和表达能力,以第一或者通讯作者身份在相关领域发表过SCI论文;
6. 诚信踏实、责任心强,具备良好的学术道德、学习能力、沟通能力和团队协作精神。
(三) 岗位待遇
1. 聘用期两年,提供有市场竞争力的薪酬福利;
2. 提供充足科研经费和一流的科研平台,根据工作能力和贡献发放相应补贴与绩效奖励;
3. 鼓励申请国家自然科学基金、博士后基金、广东省、广州市和南沙区各种人才资助计划等各类项目;
4. 按标准缴纳五险一金,提供带薪年假等全方位福利,协助解决住房、子女入学及健康保障等问题;
5. 其它福利待遇参照粤港澳大湾区精准医学研究院(广州)相关规定执行。
二、科研助理1名
(一) 岗位职责
1. 搭建组学数据处理流程,不限于DNA甲基化组和基因组;
2. 协助课题组针对组学大数据进行统计分析和知识发现;
3. 辅助开发多组学和表型组学大数据的融合技术和机器学习算法;
4. 负责维持实验室的日常运转包括与其他部门的沟通交流等事宜。
(二)应聘条件
1. 具有计算生物学、生物信息学、机器学习、表观遗传/基因组学、生物统计学、统计遗传学、流行性病学、计算机科学或者数据科学等相关专业的学士学位及以上;
2. 擅长至少一种编程语言(R, Python,等)和掌握Unix/Linux shell scripting基本知识;
3. 具备较强的中文写作能力及一定的英文阅读与写作能力;
4. 诚信踏实、责任心强,具备良好的学术道德、学习能力和团队协作精神;
5. 拥有以下经验的申请人优先:熟悉基因组、转录组或者DNA甲基化组等数据的挖掘、处理和分析方法,或者了解机器学习、统计模型、深度学习算法;有较强的数据敏感性。
(三) 岗位待遇
提供有竞争力的福利待遇。
三、本科/硕士实习生以及博士交流生若干
欢迎符合条件的本科/硕士/博士在读生到研究院实习交流,将提供相应的补贴。
(四)应聘方式
我们欢迎所有符合条件的人申请。申请人请将以下材料通过电子邮件发送至以下邮箱:hr@ipm-gba.org.cn(付老师),邮件标题请注明“应聘精准医研院-陈俊芳课题组-应聘岗位-本人姓名”:
1. 个人简历(包括科研经历和主要成就)
2. 申请信(包括研究陈述和研究计划)
3. 不超过3篇代表性论文
欢迎对科研有浓厚兴趣的学生包括本科学、研究生、访问学者和联合培养的同学等加入课题组,共同探索精准生命医学的奥秘。
诚聘|精准医研院-细胞治疗与免疫治疗研究中心-王久存/夏晶晶课题组招聘启事
发布时间:2021/11/17
粤港澳大湾区精准医学研究院(广州)细胞治疗与免疫治疗研究中心王久存/夏晶晶课题组拟招聘博士后若干,研究方向:
1)难治性纤维化疾病的细胞治疗;
2)人体皮肤微生物组的特征及其应用。
【课题组介绍】

王久存,课题组PI,复旦大学生命科学学院、人类表型组研究院和附属华山医院教授、博导、PI,复旦大学人类遗传学与人类学系主任,复旦大学风湿免疫过敏性疾病研究中心副主任,皮肤表型组学研究联合实验室共同主任;中国医学科学院皮肤及皮肤病群体遗传学和防控新技术研究创新单元共同主任;上海人类学学会会长,上海市遗传学会秘书长,中日医学科技交流协会氢分子生物医学专业委员会副主任委员;联合发起硬皮病临床与研究国际协作网(InSCAR)并任副理事长。
研究方向主要包括:1)硬皮病、强直性脊柱炎等风湿免疫性疾病的遗传学、表观遗传学、分子机制及细胞治疗研究;2)皮肤微生态等皮肤表型组学研究。发现成纤维细胞生长因子6(FGF6)是新的铁代谢调控基因,揭示汉族人群硬皮病和强直性脊柱炎关联基因,发现中国硬皮病患者T细胞中存在I型干扰素基因的异常甲基化,发现中国人群存在两种微生物皮肤型。先后承担国家国际科技合作专项、国家自然科学基金重点及面上、中国医学科学院创新单元、上海市市级科技重大专项示范课题、NIH-U01(地区PI)等项目。发表论文200余篇,其中以通讯作者在 Blood、Ann Rheum Dis、Microbiome等杂志发表论文80余篇。任Laborotary Investigation、Journal of Scleroderma and Related Disease等杂志编委。

夏晶晶,课题组Co-PI,华中科技大学同济医学院临床医学学士(六年制德语班);德国马普所心肺所药学博士,获法兰克福大学医学院博士学位(最优等“summa cum laude”)、校友会奖;曾任科隆大学衰老相关疾病细胞应激反应研发中心(CECAD)博士后、IUF-莱布尼茨环境医学研究所/复旦大学遗传与发育协同创新中心联合培养博士后、复旦大学人类表型组研究院助理研究员。2021年9月全职加入粤港澳大湾区精准医学研究院(广州)并担任青年研究员。主要研究领域包括上皮组织的稳态维持、外源性皮肤衰老、皮肤微生物组及皮肤表型组,曾在Dev Cell、Microbiome等国际高水平杂志发表一作文章;主持国自然青年项目、中国博士后面上项目;作为科研骨干参与上海市市级科技重大专项“国际人类表型组计划(一期)”、中国医学科学院院外创新单元等重大科技项目。
【研究院介绍】
粤港澳大湾区精准医学研究院(广州)【Greater Bay Area Institute of Precision Medicine (Guangzhou)】是在广东省科技厅、广州市人民政府、广州南沙经济技术开发区管理委员会、复旦大学和中国联合健康产业集团有限公司五方共同支持下,由广州市人民政府、广州南沙经济技术开发区管理委员会和复旦大学共同举办的省属事业单位,坐落于粤港澳大湾区地理几何中心的广州市南沙区。
研究院由中科院院士金力领衔担任院长,围绕重大疾病精准防诊治研究,设立遗传疾病、肿瘤防治、神经疾病、老年健康4个研究所,健康医疗电子、智能医学、线粒体遗传与健康、类器官与再生医学、细胞治疗与免疫治疗、原创新药、精准诊断等8个研究中心,以及核酸组学、蛋白质组学、精准医学大数据等10个高水平公共技术服务平台。
【招聘职位】
博士后,出站即获得复旦大学生物学科博士后证书。
(一)岗位基本要求
获得医学、生物学、生物信息学、化学或相关学科博士学位,具有扎实的专业基础和丰富的实验经验;
具备较强的英文读写和表达能力,以第一或通讯作者(含共同)在相关领域发表过SCI论文;
诚信踏实、责任心强,具备良好的学术道德、学习能力、沟通能力和团队协作精神。
1)对于“难治性纤维化疾病的细胞治疗”方向的申请者:
熟练掌握细胞培养和常用细胞生物学、分子生物学技术;
拥有较丰富的动物实验操作经验并熟练掌握纤维化模型者优先;
拥有细胞治疗临床前动物实验、临床实验经验者优先。
2)对于“人体皮肤微生物组的特征及其应用”方向的申请者:
拥有宏基因组数据分析或微生物培养/代谢/活性产物研究等相关研究背景;
拥有皮肤学科研经验,如皮肤细胞原代培养、3D模型、小鼠皮肤模型等经验者优先;
本课题亦开放与皮肤健康相关的院企合作,鼓励探索开发新的思路和干预手段。
(二)岗位待遇
博士后聘用期两年,提供有市场竞争力的薪酬福利;
提供充足科研经费和一流的科研平台,根据工作能力和贡献发放相应补贴与绩效奖励;
鼓励申请国家自然科学基金、博士后基金、广东省、广州市和南沙区各种人才资助计划等各类项目;
按标准缴纳五险一金,提供带薪年假等全方位福利,协助解决住房、子女入学及健康保障等问题;
其它福利待遇参照粤港澳大湾区精准医学研究院(广州)相关规定执行。
(三)应聘方式
欢迎所有符合条件的研究者申请。请将以下材料通过电子邮件发送至以下邮箱:hr@ipm-gba.org.cn(付老师),邮件标题请注明“应聘精准医研院-王久存/夏晶晶课题组-人员招聘-本人姓名”:
个人简历(包括学习经历、工作或者科研经历和主要成就等)
申请信(可包括前期科研陈述、未来计划等)
2-3位推荐人的姓名、职位以及联系方式
不超过3篇代表性论文
对符合条件的应聘者我们将尽快安排面试(线上或线下)。
本课题组同时招聘以上相关背景的科研技术人员(科研助理)若干。
欢迎热爱生命科学研究、有志于推动精准医学、造福人民健康和改变世界的青年学者加入研究课题组!
诚聘|精准医研院-精准递送与免疫治疗实验室-王华伟课题组招聘启事
发布时间:2021/11/17
【课题组介绍】

王华伟,课题组组长,中科院遗传与发育生物学研究所博士,加州大学圣地亚哥分校病理系博士后,助理研究科学家,于2021年全职加入粤港澳大湾区精准医学研究院(广州)并担任青年研究员,组建精准递送与免疫治疗实验室(Laboratory of Precision Delivery and Immunotherapy)。课题组长在发育生物学,癌症生物学,细胞工程与肿瘤免疫治疗等方面积累了丰富的研究经验,曾在Nature Biomedical Engineering, Cancer Research, Cell Discovery, PNAS, Nature Communication等重要学术期刊发表过多篇学术论文,申请了多项美国与中国专利并且成功获得了授权与转化。课题组将主要聚焦于基于细胞的仿生递送载体的研究,与复旦大学林鑫华教授团队紧密合作,利用复旦大学遗传工程国家重点实验室的多个平台例如类器官研究平台,针对重大人类疾病例如扩散型恶性肿瘤,开发新型的精准递送载体以及免疫疗法,全力助力精准医学。
合作导师:林鑫华教授 首批“国家高级人才计划”海外高层次引进人才,复旦大学生命科学学院院长,粤港澳大湾区精准医学研究院(广州)执行院长,复旦大学遗传学研究所所长,遗传工程国家重点实验室主任。国家重大科学研究计划(973)首席科学家。主要研究信号转导、转录调控和表观遗传对内脏器官(肠、肺等)的稳态维持、组织再生和干细胞调控的作用机制,成果被Nature综述类杂志重点介绍,关于蛋白糖在形态发生素浓度梯度形成的研究被认为是发育生物学领域的重大发现。
【研究院介绍】
粤港澳大湾区精准医学研究院(广州)【Greater Bay Area Institute of Precision Medicine (Guangzhou)】是在广东省科技厅、广州市人民政府、广州南沙经济技术开发区管理委员会、复旦大学和中国联合健康产业集团有限公司五方共同支持下,由广州市人民政府、广州南沙经济技术开发区管理委员会和复旦大学共同举办的省属事业单位,坐落于粤港澳大湾区地理几何中心的广州市南沙区。
研究院由中科院院士金力领衔担任院长,围绕重大疾病精准防诊治研究,设立遗传疾病、肿瘤防治、神经疾病、老年健康4个研究所,健康医疗电子、智能医学、线粒体遗传与健康、类器官与再生医学、细胞治疗与免疫治疗、原创新药、精准诊断等8个研究中心,以及核酸组学、蛋白质组学、精准医学大数据等10个高水平公共技术服务平台。
【招聘职位】
现公开招聘3名博士后,出站将获得复旦大学生物学科博士后证书。我们也欢迎对课题组感兴趣的优秀本科生前来实习。
(一) 岗位职责
1.根据课题组长安排,独立开展课题研究,撰写学术论文,发表研究成果;
2.依托复旦大学和精准医研院的各项资源,解析疾病机理,设计开发针对重要疾病的新型疗法,并在类器官模型及临床前动物模型中进行验证;
3.本实验室课题具有很强的跨学科性质,因而鼓励具有生物、化学、物理等多学科背景的复合型人才申请。申请人需有较强的创新能力、学习能力和应变能力,能够跟随课题需要学习并应用各项新实验技术,推动课题进展。鼓励探索开发新的研究思路和方向。
4.根据研究需要,配合课题组完成其他工作任务例如基金申请,专利申请等。
5.完成博士后在站期间复旦大学规定的各项考核指标。
(二)应聘条件
已获得博士学位或即将取得博士学位;
动手能力强并具备优秀的英文读写和表达能力,以第一作者身份(含共同)在相关领域发表过SCI论文;
专业背景为生物学,医学等相关专业,掌握分子生物学、细胞生物学、生物化学、临床前动物模型等相关实验技术。
拥有以下经验的申请人优先:肿瘤生物学,动物疾病模型的构建与分析,基因工程改造例如CRISPR基因编辑技术,细胞工程,免疫治疗等;
诚信踏实、责任心强、实事求是,具备良好的学术道德、学习能力、沟通能力以及团队协作精神。
(三) 岗位待遇
博士后聘用期两年,提供有市场竞争力的薪酬福利;
提供充足科研经费和一流的科研平台,根据工作能力和贡献发放相应补贴与绩效奖励;
鼓励申请国家自然科学基金、博士后基金、广东省、广州市和南沙区各种人才资助计划等各类项目;
按标准缴纳五险一金,提供带薪年假等全方位福利,协助解决住房、子女入学及健康保障等问题;
其它福利待遇参照粤港澳大湾区精准医学研究院(广州)相关规定执行。
(四)应聘方式
我们欢迎所有符合条件的人申请。申请人请将以下材料通过电子邮件发送至以下邮箱:hr@ipm-gba.org.cn(付老师),邮件标题请注明“应聘精准医研院-博士后-本人姓名”:
个人简历(包括学习经历,工作或者科研经历和主要成就等)
申请信(包括研究陈述、未来计划等)
3位推荐人的姓名、职位以及联系方式
不超过3篇代表性论文
对符合条件的应聘者我们将尽快安排视频面试。
欢迎热爱生命科学研究、有志于推动精准医学、造福人民健康和改变世界的青年学者加入研究课题组!
诚聘|精准医研院-智能医学研究中心招聘启事
发布时间:2021/11/17
粤港澳大湾区精准医学研究院(广州)(Greater Bay Area Institute of Precision Medicine (Guangzhou))是由广东省科学技术厅、广州市人民政府、广州南沙经济技术开发区管理委员会、复旦大学与中国联和健康产业集团有限公司共同支持,由广州市人民政府、广州南沙经济技术开发区管理委员会和复旦大学共同举办的广东省属事业单位,坐落于粤港澳大湾区地理几何中心的南沙。2020年10月19日,经广东省事业单位登记管理局核准登记注册。目前,研究院已获批广东省基础与应用基础研究依托单位和国家自然科学基金海外优青项目依托单位资质。
粤港澳大湾区精准医学研究院(广州)智能医学研究中心是以多尺度高维度生命大数据为基础,通过数理模型与人工智能算法解读复杂疾病的创新型转化医学研究中心。中心通过大数据整合与挖掘以研究人类复杂疾病,同时开发并转化精准医学涉及的统计遗传与人工智能算法。中心联合人类表型组研究院,在多组学大数据为代表的高维生物大数据研究方面已取得突破,其中包括中心研究员牵头的全球最大规模新冠病毒受体蛋白基因组研究,受邀进行Science Webinar专题汇报。在大数据算法方面,中心科学家已在Nature、Science、Cell、Nature Medicine、Nature Biotechnology、Nature Genetics等国际顶尖期刊发表多种统计前沿方法。中心主要研究方向为“复杂疾病遗传学”、“影像与多组学融合”、“统计遗传方法研发”、“生物大数据人工智能算法”、“公共卫生流行病队列研究”、“空间与单细胞组学”,“新型智能医疗器械研发与应用”。中心由中国科学院院士金力教授领衔,已有大数据生命科学专家多人,具有多项自主知识产权的算法技术,正在开发多尺度生命科学大数据整合与智能辅诊工具,努力建成世界一流的智能医学及转化研究机构。
现诚挚邀请各方英才加盟智能医学研究中心,共同推进粤港澳大湾区精准医学产业发展!
一、招聘岗位
资深研究员岗位(学术型,应用转化型)
高级研究员岗位(学术型,应用转化型)
研究员岗位(学术型,应用转化型)
青年研究员岗位(学术型,应用转化型)
副研究员岗位
青年副研究员岗位
博士后研究人员岗位
工程技术岗位
研究助理岗位
项目经理/高级项目经理
二、招聘条件
(一)基本要求
学风端正,高度敬业;善于协作,具有国际合作与交流能力。
(二)岗位要求
本实验室优先考虑具备如下专长的申请者,鼓励跨学科交流。
方向一 | 复杂疾病遗传学 |
方向二 | 影像与多组学融合 |
方向三 | 统计遗传方法研发 |
方向四 | 生物大数据人工智能算法 |
方向五 | 公共卫生流行病队列研究 |
方向六 | 空间与单细胞组学 |
方向七 | 新型智能医疗器械研发与应用 |
1.资深研究员岗位
年龄一般不超过55周岁;在国内外知名高校、研究院所、国内外知名企业担任正教授或相当职务;具有世界一流的研究水平或广泛国际学术影响力。
2.高级研究员岗位
年龄一般不超过50周岁;在国内外知名高校、研究院所、国内外知名企业担任副教授或相当职务;具有世界领先的研究水平或较高国际学术影响力。
3.研究员岗位
年龄一般不超过45周岁;在国内外知名高校、研究院所、国内外知名企业担任助理教授或相当职务;在本领域具有突出的研究水平或一定的国际学术影响力。
4.青年研究员岗位
年龄不超过40周岁;取得国内外知名大学博士学位,在国内外知名高校、科研机构或知名企业研发机构完成了严格的博士后训练,具有突出的发展潜力。
5.副研究员岗位
取得国内外知名大学博士学位;具备某一领域专长,具有较好团队协作能力的学术骨干或技术骨干。
6.青年副研究员岗位
年龄不超过35周岁;取得国内外知名大学博士学位;具有较好发展潜力的青年学术骨干。
7.博士后研究人员岗位
年龄不超过35岁,博士毕业年限不超过3年,具备较高的学术水平和较强的科研能力的海内外优秀博士学位获得者。
8.工程技术岗位
具备生物信息学、生物统计学、大数据及人工智能等相关专业硕士以上学位及相关领域专业技术平台运维管理经验;具备算法研发相关经验者优先。
9.研究助理岗位
具备生物信息学、生物统计学、大数据及人工智能及相关专业硕士以上学位;具有科研相关数据分析特别是算法开发相关工作经验者优先。
10.项目经理/高级项目经理岗位
负责产学研项目的规划、立项和全过程管理;具有生物信息学、生物统计学、大数据及人工智能及相关专业硕士以上学位和3年以上相关工作经验,有国内外知名科技型企业产品经理、项目管理等工作经验者优先。
研究中心根据相应条件支持申请者以粤港澳大湾区精准医学研究院(广州)为依托单位申报合适的国家级人才计划,同时帮助申请者申报广州南沙区高端领军人才(包括杰出人才、优秀人才、青年后备人才等),享受相应的人才计划支持政策。
三、相关待遇
1.提供具有国际竞争力的薪酬和福利待遇;
2.提供充足的科研启动经费、实验室空间和办公空间;
3.可通过复旦大学学术评估程序,聘为复旦大学特聘教授、研究员或青年研究员,并认定为复旦大学博士生导师,按规定配备研究生名额;
4.协助办理户口落户和子女入园/学;
5.协助申请各级政府高层次人才补贴;
6.协助外籍员工办理工作许可和居留许可。
四、招聘方式
有意申请者请将个人简历(包括学习经历、科研或工作经历、主要学术方向及贡献、发表论文列表、获得奖励及荣誉等)通过电子邮件发送至hr@ipm-gba.org.cn(付老师),邮件标题请注明“应聘精准医研院智能医学研究中心-岗位-本人姓名”。
诚聘|精准医研院-转化生物信息学与复杂疾病实验室陈俊芳课题组招聘2名博士后
发布时间:2021/11/12
【课题组介绍】

组长寄语:精益求精,湛入合湛
陈俊芳,德国海德堡大学博士,海德堡大学精神心理健康中心研究所助理研究员,于2021年全职加入粤港澳大湾区精准医学研究院(广州)并担任青年研究员,组建转化生物信息学与复杂疾病实验室(Translational Bioinformatics in Complex Diseases)。课题组致力于应用AI和多组学大数据分析研究复杂神经系统性疾病以及衰老相关疾病的分子机制及其转化应用,全力助力精准医学。
课题组组长在转化生物信息学的研究方面积累了丰富的经验,特别是通过组学数据包括DNA甲基化组学、基因组学和转录组学等开发系统性计算生物学和机器学习方法对精神心理疾病的分子机制、个性化遗传或者表观遗传风险评估和新型生物标志物鉴定等方面进行深入研究,以第一作者身份发表于JAMA Psychiatry, Schizophrenia Bulletin, Translational Psychiatry, Bioinformatics等国际知名期刊;同时,作为科研骨干参与了德国联邦教育及研究部和国际精神病基因组学联盟等科技项目。
【研究院介绍】
粤港澳大湾区精准医学研究院(广州)(Greater Bay Area Institute of Precision Medicine (Guangzhou))是由复旦大学、广州市人民政府和广州南沙经济技术开发区管委会共同举办的省属事业单位,坐落于粤港澳大湾区地理几何中心的广州市南沙区。研究院由中科院院士金力教授担任院长,围绕重大疾病精准防诊治研究,设立遗传疾病、肿瘤防治、神经疾病和老年健康4个研究所,健康医疗电子、智能医学、线粒体遗传与健康、类器官与再生医学、细胞治疗与免疫治疗、原创新药、精准诊断和基因组技术8个研究中心,以及核酸组学、蛋白质组学、代谢组学和精准医学大数据等10个高水平公共技术服务平台。
【招聘职位】
现公开招聘2名博士后,出站将获得复旦大学生物学科博士后证书。同时,我们也欢迎对课题组感兴趣的优秀本科生前来实习。
(一) 岗位职责
搭建多组学数据分析流程,进行统计分析和知识发现;
开发多组学和表型组学大数据的融合和机器学习算法;
解析疾病机理,发现疾病早筛和分型标志物和评估治疗疗效等;
发表高水平学术论文,鼓励探索开发新的研究思路和方向。
(二)应聘条件
具有或者即将获得计算生物学、生物信息学、机器学习、表观遗传/基因组学、表观遗传/基因组学、生物统计学、统计遗传学、群体遗传学、流行性病学、计算机科学或数据科学等相关专业的博士学位;
熟悉基因组、转录组或者DNA甲基化组等数据的挖掘、处理流程和分析方法,或者熟练掌握机器学习、统计模型、深度学习算法;有较强的数据敏感性;
擅长至少一种编程语言(R, Python,等),熟悉Unix/Linux操作环境,有大数据分析经验者为佳;
拥有以下经验的申请人优先:DNA甲基化组学分析、多组学数据融合、统计模型或者机器学习算法应用/开发、可解释性机器学习、时间序列分析等;
具备优秀的英文读写和表达能力,以第一或者通讯作者身份在相关领域发表过SCI论文;
诚信踏实、责任心强,具备良好的学术道德、学习能力、沟通能力和团队协作精神。
(三) 岗位待遇
聘用期两年,提供有市场竞争力的薪酬福利;
提供充足科研经费和一流的科研平台,根据工作能力和贡献发放相应补贴与绩效奖励;
鼓励申请国家自然科学基金、博士后基金、广东省、广州市和南沙区各种人才资助计划等各类项目;
按标准缴纳五险一金,提供带薪年假等全方位福利,协助解决住房、子女入学及健康保障等问题;
其它福利待遇参照粤港澳大湾区精准医学研究院(广州)相关规定执行。
(四)应聘方式
欢迎所有符合条件的人员申请。申请人请将以下材料通过电子邮件发送至以下邮箱:hr@ipm-gba.org.cn(付老师),邮件标题请注明“应聘精准医研院-陈俊芳课题组-博士后-本人姓名”:
个人简历(包括学习经历,工作或科研经历,主要成就等)
申请信(包括研究陈述、未来计划等)
3位推荐人的姓名、职位以及联系方式
不超过3篇代表性论文
对符合条件的应聘者我们将尽快安排视频面试。
欢迎热爱生命科学研究、有志于推动精准医学、造福人民健康和改变世界的青年才俊加盟!
招聘|科研人员
发布时间:2021/05/25
一、专业方向
(一)学术方向
遗传学、干细胞生物学、生理学、病理学、病原生物学、免疫学、肿瘤生物学、代谢生物学、神经生物学、药理学、药物化学、药物分析、药物基因组学、生物信息学、生物医学大数据与人工智能、生物医学工程等。
(二)产业方向
临床用生命组学新技术及新产品研发;生物医学大数据技术、数据库产品与人工智能产品研发;重大疾病临床精准防诊治方案、临床决策支持系统及相关产品研发;创新医疗器械与生物医学新仪器、新设备研发;生物标志物与分子诊断产品研发;智慧病理与生物医学影像技术与产品研发;干细胞、细胞治疗与免疫治疗技术与产品研发;抗体药物、蛋白质药物、疫苗、天然药物、靶向药物等创新药物研发。
二、岗位设置
(一)学术或产业带头人:研究所所长、研究中心主任、课题组组长;
(二)研究团队成员:研究员、副研究员、青年研究员、青年副研究员及研究助理。
三、招聘要求
(一)研究所所长、研究中心主任、课题组组长
1、恪守科学道德,学风正派、诚实守信、严谨治学、尊重他人、团结协作;
2、在本研究领域开展了较为系统的研究工作,做出过具有国际影响力的研究成果,在重要刊物上发表过有影响的学术论文或掌握关键核心技术、拥有重要的发明专利或产业化成果等;
3、有能力带领团队在本领域开展研究并做出具有国际水平或重大产业转化潜力的创新成果;
(二)研究团队成员:
1、有生物学、医学、药学、生物医学工程、大数据、人工智能、生物医疗电子、分析化学等相关背景。
2、工作态度积极端正,工作严谨,具有高度的责任心和良好的团队合作精神。
3、研究员、副研究员、青年研究员应以第一或通讯作者身份发表过高水平的SCI研究论文或掌握关键核心技术或拥有重大产业化前期成果;
4、研究助理有相关研究经历者优先考虑。
四、工作条件和待遇
1、提供具有国际竞争力的薪酬和福利待遇;
2、提供充足的科研启动经费、实验室空间和办公空间;
3、可通过复旦大学学术评估程序,聘为复旦大学特聘教授、研究员或青年研究员,并认定为复旦大学博士生导师,按规定配备研究生名额;
4、协助办理户口落户和子女入园/学;
5、协助申请各级政府高层次人才补贴;
6、协助外籍员工办理工作许可和居留许可。
五、申请材料及联系方式
有意申请者请将详细简历(包括学习经历、科研或工作经历、主要学术方向及代表性贡献、代表性论文列表(不超过10篇)、负责和参与的产业化项目简介,获得奖励及荣誉等)通过电子邮件发送至hr@ipm-gba.org.cn(邢老师),邮件标题请注明“专业方向-岗位-姓名”。本招聘启事长期有效,额满为止。
招聘|博士后
发布时间:2021/04/25
一、需求方向
(一)学术方向:遗传学、干细胞生物学、生理学、病理学、病原生物学、免疫学、肿瘤生物学、代谢组学、代谢生物学、神经生物学、药理学、药物化学、药物分析、药物基因组学、生物信息学、生物医学大数据与人工智能、生物医学工程、转化医学等。
(二)产业方向:临床用生命组学新技术及新产品研发;生物医学大数据技术、数据库产品与人工智能产品研发;重大疾病临床精准防诊治方案、临床决策支持系统及相关产品研发;创新医疗器械与生物医学新仪器、新设备研发;生物标志物与分子诊断产品研发;智慧病理与生物医学影像技术与产品研发;干细胞、细胞治疗与免疫治疗技术与产品研发;抗体药物、蛋白质药物、疫苗、天然药物、靶向药物等创新药物研发。
二、研究院下设机构
研究院根据重点研究的疾病类型先期设置四个研究所,分别是遗传疾病研究所、肿瘤防治研究所、神经疾病研究所和老年健康研究所。
研究院按研究方向或关键技术设立八个研究中心,分别是:健康医疗电子研究中心、智能医学研究中心、线粒体遗传与医学研究中心、类器官与再生医学研究中心、细胞治疗与免疫治疗研究中心、原创新药研究中心、精准诊断研究中心、基因组技术研究中心。
三、应聘条件
1、年龄应不超过35周岁,品学兼优,身心健康;
2、具有生物学、医学、药学、生物医学工程或相关交叉学科前沿领域背景,过去3年内获得或将在近期获得国内外知名大学博士学位;
3、在本领域发表过高水平研究论文,或取得同行专家认可的高水平成果;
4、工作认真踏实,责任心强,具有突出的科研创新能力与团队合作精神。
四、薪酬待遇
1、提供有市场竞争力的薪酬福利;
2、提供充足科研经费和一流的科研设备平台,根据工作能力和贡献发放相应补贴与绩效奖励;
3、鼓励申请国家自然科学基金、博士后基金、广东省、广州市和南沙区各种人才资助计划等各类项目;
4、按标准缴纳五险一金,带薪年假等全方位福利,协助解决住房、子女入学及健康保障等;
5、其他福利待遇参照精准医研院相关规定执行。
五、应聘方式
有意申请者请将详细简历(包括学习经历、科研或工作经历、主要学术方向及贡献、发表论文列表、获得奖励及荣誉等)通过电子邮件发送至hr@ipm-gba.org.cn(邢老师),邮件标题请注明“应聘精准医研院-博士后-导师-本人姓名”。
六、第一批合作导师基本信息
1、金 力
中国科学院院士,复旦大学常务副校长,复旦大学上海医学院院长,粤港澳大湾区精准医学研究院(广州)院长,教授,博导,德国马普学会外籍会员,中国医学科学院学部委员环境与预防学部副主任,中国遗传学学会副理事长,中国人类学学会副会长,“十三五”国家精准医学专项专家组长。主要研究方向为医学遗传学及遗传流行病学、人类群体遗传学和计算生物学,在Cell、Nature、Science、Nat Rev Genet、JAMA、JCI等国际重要学术刊物发表论文700多篇,被引3.3万余次。研究成果2次荣获国家自然科学二等奖(第一完成人)。
2、樊 嘉
中国科学院院士,复旦大学附属中山医院院长,上海市肝病研究所所长,复旦大学肝癌研究所所长,复旦大学附属中山医院肝外科教授,主要从事肝胆肿瘤临床诊治及肝脏移植、肝癌转移复发机制及转化研究。首创肝癌合并门静脉癌栓多模式综合治疗技术, 提出肝癌肝移植“上海-复旦标准”和移植后转移复发防治综合策略,系统解析了肝癌转移复发微环境调控分子机制,建立了肝癌早诊及转移复发预测模型,并实现多项临床技术转化。以第一完成人获国家科技进步奖二等奖、教育部自然科学奖一等奖、上海市科技进步奖一等奖等。
3、林鑫华
粤港澳大湾区精准医学研究院(广州)执行院长,复旦大学生命科学学院院长,教授,博导,遗传工程国家重点实验室主任,遗传学研究所所长、中国遗传学会发育遗传专业委员会主任。主要研究信号转导、转录调控和表观遗传对内脏器官(肠、肺等)的稳态维持、组织再生和干细胞调控的作用机制,成果被Nature综述类杂志重点介绍,关于蛋白糖在形态发生素浓度梯度形成的研究被认为是发育生物学领域的重大发现。
4、石乐明
复旦大学生命科学学院及人类表型组研究院教授,国际组学大数据质量控制学会(MAQC)首任主席,深圳微芯生物共同创始人。从事药物基因组学、精准医学、生物信息学及化学信息学等方面的研究和开发,旨在提高新药研发的成功率和药物临床应用的有效率;发起并领导关于基因芯片和新一代测序质量控制及标准化的MAQC/SEQC大型国际合作研究计划,成果由Nature出版集团出版多个专辑进行系列报道。
5、邵黎明
现任复旦大学药学院特聘教授,上海市药物研发协同创新中心主任, 复旦大学医药健康产业发展战略研究中心主任。复旦大学化学系本科,日本东京大学工学博士,哈佛大学博士后。具备近30年在制药企业和研究机构进行各类创新药物研究与开发的经历, 多个候选药物进入各期临床试验 (I、II、III 期, NDA),积累了丰富的药物研发和过程管理的经验。邵黎明教授同时致力于生物医药的发展战略、政策和创新生态的研究。
6、余 科
女,复旦大学药学院研究员、博士生导师。上海药物研发协同创新中心生物部主任。长期致力于肿瘤相关疾病的治疗药物研究,研究方向为靶向药物的开发和机制研究,涵盖小分子药物、单克隆抗体、抗体-药物偶联物、抗体融合蛋白等技术领域;1992-2010年历任美国诺华、惠氏/辉瑞药业资深主任研究员,所主持的全球首个mTOR抑制剂Torisel于2007年上市,获美国化学学会工业创新最高等奖“Heroes of Chemistry”;发表新药研究相关论文专利100余篇,他引>4000次;承担新药创制专题12项,获企业研发成就奖4项,近期研究成果包括原创候选药物的国内外知识产权多项,近五年内进入国内外临床研究的原创小分子化药、大分子生物药各1项,临床前研究数项;已实现新药成果转让3项(金额3.5亿元)。
7、朱宁文
复旦大学附属华山医院教授、博导。从事皮肤修复与再造、干细胞和生物材料、皮肤组织库与细胞库、干细胞临床转化研究近30年。在英国率先组建了英国人类皮肤库,英国皮肤黑痣治疗中心与黑色素瘤细胞组织库,英国人类脂肪干细胞库和人类皮肤干细胞库,是世界上最早利用干细胞技术进行创面修复和微创美容整形治疗的整形外科专家之一。1992年获得英国皇家外科科学院院士(烧伤整形外科)。1997年获英国皇家整形外科最高奖“Bodenham奖”,研制的组织工程皮肤被评为“英国2006年度十大医药科技成果”之一。近期,攻克临床级细胞生物反应器规模化无血清制备关键技术,获国家专利;建立细胞治疗研究开放性关键技术平台,推动我国细胞治疗前沿技术、新型产品临床转化与产业化,项目成果获中国金属学会冶金医学一等奖;2017年起,受聘为国家重点研发计划“干细胞及转化研究”领域专家组专家。
8、侯宪玉
复旦大学生命科学学院教授,国家高层次引进人才。1994年获美国芝加哥大学分子遗传与细胞生物学博士学位。此后在哈佛医学院Howard Hughes医学研究所从事博士后研究。1997-2019年在美国国家癌症研究所分别担任Tenure-track研究员,终身资深研究员和干细胞调控与动物衰老实验室主任。2020年起任复旦大学特聘教授。长期致力于研究干细胞代谢与凋亡在发育,衰老,癌症和神经退行性疾病中的中枢机制。相关成果已发表在Nature, Cell, Cell Stem Cell, Genes & Development, Developmental Cell, Blood,Nature Communications等众多国际学术期刊。
9、邵志敏
首批教育部长江学者特聘教授,国家杰青,复旦大学特聘教授。现任复旦大学肿瘤研究所所长、乳腺癌研究所所长,大外科主任兼乳腺外科主任,中国抗癌协会乳腺癌专业委员会名誉主委,中国抗癌协会靶向治疗专业委员会主任委员,中华医学会肿瘤学分会副主任委员,第八届亚洲乳腺癌协会主席、St.Gallen乳腺癌大会专家团成员。主要从事乳腺癌的临床和基础研究,建立适合中国人群的早期筛查和诊疗流程,确立三阴性乳腺癌“复旦分型”和精准治疗策略,开展临床试验显著改善乳腺癌患者预后。已发表有关乳腺癌研究的论著近600余篇,被世界医学文献引用逾8000次,主编专著10本。并多次获得国家科技进步二等奖,教育部科技进步一等奖,卫生部科技进步一等奖,上海市科技进步一等奖。
10、陈海泉
复旦大学附属肿瘤医院胸外科主任,教授,博导,胸部肿瘤多学科诊治组首席专家,美国AATS学会会员,美国ACCP资深会员(Fellow),中国医师协会胸外科分会常委。在Cancer Cell、JCO、CCR、Cancer、JTCVS等学术期刊上发表SCI收录论文180余篇。荣获中国抗癌协会科技奖一等奖,上海科技进步一等等奖、二等奖,军队医疗成果二等奖等。
11、周 俭
国家杰出青年科学基金获得者,教育部长江学者特聘教授,国家“万人计划”科技创新领军人才,科技部“肝癌转移复发的精准医疗研究创新团队”团队负责人。复旦大学附属中山医院副院长兼徐汇区中心医院院长,肝外科主任,中国医师协会外科医师分会副会长兼总干事、中华医学会肿瘤学分会副主任委员、亚太原发性肝癌专家联盟(APPLE) 执行理事等。
从事肝癌临床和应用基础研究工作30年,已积累10000余例肝切除和2000余例肝移植临床经验,成功主刀亚洲首例ALPPS术治疗传统手术不能切除的巨大肝癌;作为编写专家委员会副主委兼外科组组长执笔国家卫健委《原发性肝癌诊疗规范(2017年版)》及2019年修订版;获国家科技奖励5项;先后主持国家863 计划、国家重点研发计划、国自然重点项目等课题23项。在Cell,Nature,Annals of Surg, JCO, Gastroenterology, Hepatology等发表论文380篇(以第一/共同第一或通讯/共同通讯作者发表SCI论文94篇)。作为主要发明人之一,创新开发国际首个microRNA诊断肝癌试剂盒,获国家药监局注册证,已在全国推广应用。
12、毛 颖
复旦大学附属华山医院院长、神经外科常务副主任,主任医师,教授,博导,国家杰出青年基金获得者,教育部特聘长江学者,国家万人计划,享受国务院特殊津贴,中华医学会神经外科分会候任主任委员,中国医师协会神经外科分会副会长,世界神经外科联盟(WFNS)顾问委员,上海市“脑与类脑智能基础转化应用研究”脑疾病领域首席科学家。主要研究方向为神经外科疾病的基础和临床转化、脑功能重塑和神经再生、人工智能和脑机接口,在NEJM、Nature Biomedical Engineering、Advanced Materials、Neuro-oncology等神经外科和神经科学领域重要学术期刊发表论文200余篇,主持制定国家行业标准和指南3项,研究成果分别以第一、第二、第三完成人获得国家科技进步奖二等奖3次,被授予吴阶平医药创新奖和上海市医学发展杰出贡献奖。
13、徐文东
复旦大学附属华山医院副院长、复旦大学附属静安区中心医院院长,教授,博导,国家老年疾病临床医学研究中心(华山)常务副主任,上海肢体功能重建重中之重临床中心主任,中华医学会手外科学分会第八届主任委员、中国医师协会手外科医师分会副会长及总干事长、中国老年医学学会副会长、国际腕关节镜协会(IWAS)主席、亚太腕关节协会(APWA)候任主席、上海市“银蛇奖联合会”主任委员,入选国家杰青,国家创新群体带头人、万人计划、百千万工程、卫健委突贡,科技部创新领军人才。主要研究方向为手外科、显微外科疾病的诊治,研究成果在国际医学顶级期刊《新英格兰医学杂志》发表,入选2018NEJM最受瞩目研究。获国家科技进步奖二等奖、上海市科技进步特等奖(第一完成人)、中华医学科技奖一等奖(第一完成人)、全国优秀院长及国之名医、上海工匠等荣誉。
14、张文宏
教授,博士生导师。复旦大学附属华山医院感染科主任、肝病中心联合主任,复旦大学临床医学院内科学系主任。教育部长江学者特聘教授,全国抗击新冠肺炎疫情先进个人,全国优秀共产党员。获全国创新争先奖,国之名医·优秀风范。兼中国医师协会内科医师分会副主委,中华预防医学会感染预防与控制分会副主委,中华医学会感染病学分会副主任委员兼秘书长,上海市抗击新冠临床救治专家组长,抗击新冠公共卫生专家组共同组长。兼《中华传染病杂志》总编辑,《微生物与感染》主编,《Emerging Microbes and Infections》副主编,《international Journal of Tuberculosis and Lung Diseases》(国际防痨联盟会刊)副主编。长期从事感染性疾病的发病机制与诊疗研究。建立了一系列新发传染病的鉴定技术平台和新技术,发现和发表了包括猪疱疹病毒跨物种传播、非洲锥虫病输入、人感染H7N9禽流感等新发传染病。以第一作者/通讯作者发表SCI论文100余篇。获国家授权发明专利9项,并获中华医学奖等多项科技成果奖。主编及参编各类感染病学专著20部。
15、刘 杰
教授,主任医师,博士生导师,复旦大学消化病研究所所长,附属华山医院消化科主任;国家“长江学者”特聘教授;国家“杰出青年基金”获得者;国务院政府特殊津贴获得者。研究方向为基于免疫稳态的晚期肿瘤综合治疗。建立了基于大数据的疑难病人工智能诊断系统;创立了基于表观基因修饰的肿瘤无创诊断(液体活检)新方法;开展了基于PDX模型的肿瘤精准治疗方案选择及晚期肿瘤的综合免疫治疗,取得较佳疗效;构建了第四代针对实体瘤的分泌型CART,使实体瘤的CART免疫治疗获得突破。开展了基于人工智能的肿瘤个体化新抗原疫苗研究。在Nature 临床实践肿瘤发表的临床病例研究被推举为美国临床医师继续医学教育教材(CME)。承担多项国家级重点项目,先后发表论文130余篇,包括Cell, Nature 子刊等。为GUT国际编委,British Journal of Pharmacology编委,Nutrition & Metabolism 副主编。
16、朱剑虹
复旦大学附属华山医院神经外科教授,主任医师,教育部特聘教授长江学者,医学神经生物学国家重点实验室副主任。主要从事神经外科临床和研究工作,在临床工作第一线进行紧密联系干细胞和再生医学的转化医学探索。研究干细胞移植示踪临床应用的安全性和可靠性,为临床转化应用提供关键技术支撑;创新性地将干细胞研究手段-基因组移植技术应用于预防线粒体疾病遗传研究;开发出一种新型工程细胞,改变细胞的识别信号以及细胞应答;研究针对血管内皮细胞设计的工程细胞与血脑屏障的调控修复机制,为细胞治疗提供了一种新策略。成果先后发表于《新英格兰医学》、《Cell》等国际顶级杂志,曾获得国家科技进步二等奖杂志、2014年度中国科学十大进展。曾被世界神经外科联合会(WFNS)评选获得“世界青年神经外科医师奖”,先后担任亚洲-太平洋洲神经外科联合会(AAFNS)执行理事和司库(Treasurer)、中国细胞生物学会细胞治疗分会会长等。
17、唐惠儒
复旦大学特聘教授、国家杰出青年科学基金获得者、英国皇家化学会会士、国家重点研发计划项目首席科学家、国务院特殊津贴专家。1994年获英国伦敦大学博士学位。从事代谢物结构功能及代谢组学研究30余年。曾任英国BBSRC所属食品研究所及帝国理工学院生物医学部Senior Scientist、“中科院生物磁共振分析重点实验室”主任。在Nature等上发表SCI论文200余篇,被引9900余次。部分工作被Science、Nature及系列刊物作为“研究亮点”专文评述。现任中国生物物理学会代谢组学分会会长;国际实验磁共振大会(ENC)执委(中国唯一);Nutrition & Metabolism等副主编。
18、陆豪杰
复旦大学生物医学研究院副院长,卫生部糖复合物重点实验室主任, 教授,博导。国家自然科学基金委“杰出青年基金”和科技部“创新人才推进计划”获得者,中组部第二批“万人计划”领军人才,上海市高校特聘教授“东方学者”及跟踪计划,上海市“优秀学科带头人”。主要研究方向为蛋白质的分离富集、蛋白质定性定量及蛋白质成像等新方法,涉及疾病的蛋白质组及翻译后修饰蛋白质组和糖组研究,在Angew Chem Int Ed, ACS Nano, Anal Chem和Chem Commun等发表SCI论文180余篇,被引三千余次,授权中国发明专利十余项。主持国家重点研发计划专项(首席)、国家自然科学基金重点项目、863面上、973项目(课题组长)等国家和省部级项目二十余项。
19、李富友
复旦大学化学系教授,教育部长江学者,国家杰出青年科学基金获得者,国家高层次人才特殊支持计划(万人计划)科技创新领军人才(2016)。2014-2020年连续7年入选汤森路透/科睿唯安公布的全球“Highly cited Researchers”名录。主要从事生物医用发光材料及转化研究,内容涉及:(1)上转换发光生物成像与活体检测;(2)发光体外诊断与食品安全检测;(3)多功能纳米材料用于诊疗研究。发表SCI收录论文200余篇,他引23000余次,H index为92。有40篇论文入选ESI十年化学和材料领域高引论文,多项研究成果被旗舰性评论期刊Chemical & Engineering News、Noteworthy Chemistry、ACS Nanotation和Chemistry World等推荐介绍。已获授权的中国发明专利10余项。曾获2003年度国家自然科学二等奖(第二完成人)、2013年第十三届中国青年科技奖、2014年第六届“全国优秀科技工作者”、2014年第四届“中国化学会-英国皇家化学会青年化学奖”、2014年英国皇家化学会Fellow、2015年入选国家百千万人才工程,获“有突出贡献中青年专家”荣誉称号等。
20、张 凡
复旦大学化学系教授,国家杰出青年科学基金获得者。复旦-陶氏化学联合研究中心副主任,上海生物医学诊断试剂工程技术研究中心主任。张凡教授主要从事光学探针设计与合成、生物医学成像分析、生化分析与生物传感、精准医学分析以及光学成像仪器的创制等方面的研究。成功建立了近红外多重成像分析方法和近红外时间分辨活体成像技术,不仅实现了信噪比和组织穿透深度的大幅提升,而且实现了多指标高通量检测,从化学探针制备、成像仪器搭建及其生物医学分析应用等方面均获得了创新性的研究成果,推动了荧光成像分析学科领域的快速发展。发表SCI论文100余篇,多篇以通讯作者发表在Nat. Nanotechnol (1篇),Nat. Commun(6篇)等生物化学权威期刊上,引用超过17000次,H index 68,25篇论文入选ESI高被引论文,2018-2020连续入选科睿唯安全球高被引学者。撰写出版英文专著2部。获得教育部自然科学一等奖、侯德榜化工科技奖、上海市科技进步奖和Frontiers in Chemistry国际奖等奖励。同时担任国际期刊Frontiers in Chemistry (Nanoscience Section)主编。
21、黄广华
博士、博士生导师,复旦大学特聘教授,国家自然科学基金委“优秀青年基金(2013)”和“杰出青年基金(2016)”获得者。2012年入选中国科学院“引进国外杰出人才计划”,并在终期评估中获得“优秀”;曾担任中科院微生物所研究员和中科院特聘研究员。黄广华团队主要从事人体致病性念珠菌形态发育、致病机理、耐药机理和新药筛选等方面研究。近年来,在相关领域取得多项突破性进展,以通讯作者身份在Plos Biology等国际著名杂志上发表了一系列文章,Nature Reviews Microbiology杂志和Faculty of 1000 网站多次介绍和评论过这些文章。
22、周兆才
复旦大学生命科学学院特聘教授,博士生导师,国家杰出青年科学基金获得者。2004年博士毕业于中国科学技术大学,随后赴美国宾夕法尼亚大学从事博士后研究。2009年中国科学院“百人计划”引进回国,任中国科学院上海生化与细胞所研究员,先后为分子生物学国家重点实验室和细胞生物学国家重点实验室研究组长。2017年任中科院分子细胞科学卓越创新中心特聘研究员,入选国家杰出青年科学基金。2020年作为特聘教授加入复旦大学生命科学学院。研究领域为肿瘤发生及免疫应答的分子细胞信号机制。迄今已在Cancer Cell、Nature Immunology、Journal of Experimental Medicine、Nature Communications、EMBO Journal、Cell Research等国际学术期刊发表论文60余篇,申请专利10余项。
23、王 纲
复旦大学生命科学学院特聘教授,副院长。现任JBC等学术期刊编委,获“国务院特殊津贴”、“百人计划”及“上海浦江人才计划”,先后担任国家重大科学研究计划及重点研发计划首席科学家。长期专注于研究转录与表观遗传调控的分子机理及其在发育和疾病(代谢、癌症等)中的功能作用。发现转录中介体复合物在mRNA剪切加工、转录延伸、以及DNA损伤修复过程中的非经典功能;首次提出平滑肌与脂肪细胞的“双向调控”及其共同起源;发现中介体不同亚基在胚胎干细胞干性维持及多谱系细胞分化中的不同功能;发现转录中介体亚基MED23参与调控间充质干细胞向成骨细胞分化过程并影响成骨的发育;揭示中介体作为表观遗传调控因子,调控癌症与肌肉细胞分化之间的拮抗作用;发现转录中介体亚基MED23调控肝糖脂代谢、肝纤维化及肝癌的发生发展等。作为通讯作者在Mol Cell,Dev Cell,Genes Dev,EMBO J,PNAS,Nature Comm,PloS Biol等杂志发表论文。
24、胡 薇
复旦大学生命科学学院生命科学学院,教授,博士生导师,国家杰出青年基金获得者;复旦大学附属华山医院感染科双聘教授。主要从事热带病与寄生虫分子生物学、功能基因组及应用相关研究,研究重要寄生生物的遗传变异、分子进化、发育、感染过程及其与宿主的相互关系,并发展新的预防、诊断和治疗方法,特别在日本血吸虫寄生与传播的分子机理以及新型防控技术研究方面取得突出成绩。在Nature、Nature Genetics、Nature Communications等杂志发表SCI论文80余篇,获中国发明专利授权6项。曾获全国优秀博士论文(2005)、中国青年女科学家奖(2007)、国家自然科学二等奖(第二完成人,2013)以及"全国血防卫士"称号(2018)等。
25、张 锋
教授,博士生导师,教育部“长江学者”特聘教授、“国家杰出青年科学基金”获得者、国家“万人计划”科技创新领军人才。现任遗传工程国家重点实验室副主任、复旦大学人类精子库常务副主任、上海市女性生殖内分泌相关疾病重点实验室副主任。兼任中国遗传学会青年委员会主任委员、中华医学会医学遗传学分会青年委员会常务副主任委员、中国优生科学协会常务理事、以及Journal of Genetics and Genomics等多个SCI期刊的编委。致力于人类生殖与发育相关疾病的遗传机制和转化研究。已在New England Journal of Medicine, Nature Genetics, American Journal of Human Genetics, Cell Research, Science Advances等学术期刊上已发表SCI论文130余篇,被引用5300余次。荣获第十五届中国青年科技奖(2019)、教育部自然科学奖一等奖(2018)、药明康德生命化学杰出成就奖(2015)等科技奖励。研究内容:针对男性无精子症、畸形精子症、女性卵巢早衰、复发性流产、各类出生缺陷等生殖和发育疾病,开发遗传诊断与个性化干预的新技术。
26、徐彦辉
复旦大学附属肿瘤医院研究员,生物医学研究院兼职教授。国家杰出青年科学基金获得者、教育部长江特聘教授,科技部重点研发计划首席科学家,获得教育部“高等学校科学研究优秀成果奖自然科学一等奖”,中源协和创新突破奖,中国优秀青年科技人才奖,谈家桢生命科学奖,等多项荣誉。研究团队利用生化和结构生物学方法研究基因转录,染色质结构调控,表观遗传调控,DNA损伤修复,肿瘤发生信号通路等关键蛋白质的结构与功能。研究成果发表在Cell, Nature, Science, Molecular Cell, Nature Communications, Cell Research等学术刊物。
27、蓝 斐
复旦大学生物医学研究院副院长,教授,博导,上海市医学表观遗传重点实验室副主任。国家杰出青年基金获得者,中国细胞生物学会染色质分会秘书长。分别于复旦和哈佛大学获得学士和博士学位。致力于研究表观遗传学领域中组蛋白甲基化的调控和识别机理,揭示表观遗传异常在疾病发生过程中的作用。近年来发现增强子“过度活化态”及其调控机制,并发现了人类组蛋白变体甲基化信号的识别方式。发表论文60余篇,包括Cell,Nature,Molecular Cell, Cell Research, Cell Reports等,他引近万次。曾获谈家桢生命科学奖、中源协和创新突破奖,研究成果入选2017年中国医学十大进展。2008年到2012年,参与创建美国星座制药(Constellation Pharmaceuticals),现有2类药物在美国FDA临床试验阶段,有着丰富的创新药靶发现和药物开发经验。
28、丁 琛
复旦大学生命科学学院教授,博导,人类表型组研究院副院长。长期致力于蛋白质组技术的开发和应用,以及利用蛋白质组技术规模化解析生命活动中蛋白功能,主要围绕 “蛋白质组大规模鉴定、精确定量和数据分析”、“转录因子规模化富集、鉴定和活性研究”、“重大疾病蛋白质组”等三个方面开展研究 。主持多项科技部重点研发计划、科技部国际合作项目、863课题、国家自然科学基金。获得数十项中国、美国专利。迄今共在Nature Biotechnology等发表研究论文46篇,被引用1300余次。
29、邓勇辉
复旦大学教授、博士生导师。获得国家自然科学基金一等奖(已公示)、教育部自然科学奖一等奖和二等奖, 曾获得国家万人计划青年拔尖人才、首届教育部青年长江学者、国家优秀青年基金等荣誉,2014−2019年连续六年入选Elsevier中国高被引用学者榜单。主要从事先进介孔半导体金属氧化物气敏材料以及气体传感器相关研究工作。在Nat. Mater.、Chem. Soc. Rev.、Acc. Chem. Res.、J. Am. Chem. Soc.、Adv. Mater.等刊物发表SCI论文150余篇,论文引用超过15000次(H指数为61,Google Scholar),出版英文学术专著一部。作为首席科学家主持国家重点研发计划项目,主持上海市基础重大项目等近10项课题,主持企业合作课题3项。现担任中国材料研究学会多孔材料分会常务委员、全国气湿敏专业委员会副主任委员、上海市化学化工学会理事、中国化学快报(Chin. Chem. Lett., IF 4.6)执行副主编等学术职务。
30、刘 骁
复旦大学信息科学与工程学院教授、博导,国家海外高层次引进人才。主持和参与中、英、美和欧盟多项前沿侵入式神经调控芯片和可穿戴式电子设备的研发,包括人工耳蜗,可抑制晕眩的前庭神经刺激器,脊髓刺激器,迷走神经刺激器,深脑刺激器,可治疗儿童夜间遗尿症的智能穿戴式设备,基于RFID技术的无线药剂传感器,可穿戴式生物阻抗成像系统等。2018年被英国工程与物理科学研究院(EPSRC)授予UK Research and Innovation Fellow。他是IEEE电路与系统协会下属的Biomedical and Life Science Circuits and Systems技术委员会委员,2016至2019年担任IEEE Transactions on Circuits and Systems I: Regular Papers副主编。主要研究方向包括模拟和混合信号集成电路设计、生物医疗电子、神经调控、可穿戴式电子、无线传感技术、片上系统和微系统设计、微电子传感器。
31、陈 炜
复旦大学教授、博士生导师,国家海外高层次人才引进专家,担任信息科学与工程学院智慧医疗电子中心主任、人类表型组研究院生物电及睡眠表型平台负责人、IEEE传感器和系统理事会中国分会主席;IEEE EMBS可穿戴生物医学传感器与系统技术委员会区域代表;IEEE JBHI,IEEE TNSRE,Frontiers等领域顶尖期刊副主编,及生物医学工程领域综述期刊IEEE RBME执行主编。在国际顶尖杂志及会议发表论文200余篇,主持及参加科技部重点专项、上海市科委、欧盟等十余项重要项目。陈炜教授长期从事融合信息科学、临床医学、传感技术、和人工智能交叉学科的新型医学健康监测系统的工作,研究精准舒适的多模态人体生理及行为参数监测系统及数据融合分析,在包括原创原型系统研发与临床验证等方面做出了开创性和突破性的贡献。主要研究包括新生儿监护、老年人监护、睡眠监护、脑活动监测与分析、心脑血管及神经系统疾病监护、智能机器人等领域。
32、詹义强
复旦大学信息科学与工程学院副院长,研究员,博士生导师。长期从事新型半导体光电子器件的研究,主要研究有机和有机无机杂化半导体在传感器、光电探测等领域的应用。至今在Science、Adv. Mater.、Nano Energy和Adv. Fun. Mater.等SCI杂志发表研究论文百余篇。获得2013年度上海市自然科学奖二等奖,并先后承担国家自然科学基金委面上项目、军委装备发展部共用技术项目、上海市科技创新行动计划、浦江人才计划等多个国家及省部级科研项目。受邀担任美国能源部、罗马尼亚国家发展创新委员会、香港研资委国际评议专家。
招聘|海外优青
发布时间:2021/04/25
2021年国家自然科学基金优秀青年科学基金项目(海外)(以下简称国家优青(海外)项目)申报已经正式开始,粤港澳大湾区精准医学研究院(广州)诚邀海外优秀青年学者依托海外优青项目回国发展!
一、项目定位
为进一步完善科学基金人才资助体系,充分发挥科学基金引进和培养人才的功能,吸引海外优秀青年人才回国(来华)工作,国家自然科学基金委员会(以下简称自然科学基金委)自2021年起,设立国家自然科学基金优秀青年科学基金项目(海外)。
优秀青年科学基金项目(海外)旨在吸引和鼓励在自然科学、工程技术等方面已取得较好成绩的海外优秀青年学者(含非华裔外籍人才)回国(来华)工作,自主选择研究方向开展创新性研究,促进青年科学技术人才的快速成长,培养一批有望进入世界科技前沿的优秀学术骨干,为科技强国建设贡献力量。
二、申请人条件及注意事项
1、申请人应当具备以下条件:
(1)遵守中华人民共和国法律法规,具有良好的科学道德,自觉践行新时代科学家精神;
(2)出生日期在1980年9月1日以后;
(3)具有博士学位;
(4)研究方向主要为生物学、医学、药学、生物医学工程、大数据、人工智能、分析化学等。
(5)在2021年4月30日前,一般应在海外高校、科研机构、企业研发机构获得正式教学或者科研职位,且具有连续36个月以上工作经历;在海外取得博士学位且业绩特别突出的,可适当放宽工作年限要求;
(6)取得同行专家认可的科研或技术等成果,且具有成为该领域学术带头人或杰出人才的发展潜力;
(7)申请人尚未全职回国(来华)工作,或者2019年9月1日以后回国(来华)工作。获资助通知后须辞去海外工作或在海外无工作,全职回国(来华)工作不少于3年。
2、限项要求:
(1)优秀青年科学基金项目(海外)执行《2021年度国家自然科学基金项目指南》中优秀青年科学基金项目的限项要求,同层次国家人才计划只能申请或承担一项,不能逆层次申请;
(2)当年申请或正在承担优秀青年科学基金项目的不得申请优秀青年科学基金项目(海外)。
3、申请人注意事项:
(1)符合条件的申请人,可按照项目指南要求,与依托单位签订工作合同或者意向性协议,于2021年3月22日以后登录信息系统,在线填写《国家自然科学基金优秀青年科学基金项目(海外)申请书》(以下简称申请书)。申请人对所提交申请材料的真实性负责;
(2)申请人应当按照申请书填报说明和撰写提纲的要求用简体中文或英文在线填写申请书,并上传附件等材料;
(3)优秀青年科学基金项目(海外)实行无纸化申请方式,申请人在线提交电子申请书及附件、公正性承诺书等材料至依托单位,由依托单位审核后在线提交自然科学基金委。
三、相关链接
项目申请信息系统链接:https://isisn.nsfc.gov.cn/
四、福利待遇
1、提供具有国际竞争力的薪酬和福利待遇;
2、供充足的科研启动经费、实验室空间和办公空间;
3、可通过复旦大学学术评估程序,聘为复旦大学特聘教授、研究员或青年研究员,并认定为复旦大学博士生导师,按规定配备研究生名额;
4、协助办理户口落户和子女入园/学;
5、协助申请各级政府高层次人才补贴;
6、协助外籍员工办理工作许可和居留许可。
五、申请材料及联系方式
有意申请者请将详细简历(包括学习经历、科研或工作经历、主要学术方向及代表性贡献、代表性论文列表(不超过10篇)、负责和参与的产业化项目简介,获得奖励及荣誉等)通过电子邮件发送至hr@ipm-gba.org.cn(邢老师)。
粤港澳大湾区精准医学研究院
GREATER BAY AREA INSTITUTE OF PRECISION MEDICINE
公众号二维码
版权所有© 粤港澳大湾区精准医学研究院 粤ICP备2021038868号 粤公网安备 44011502000710号